Texas Instruments LM5166同期整流降圧コンバータ
Texas Instruments LM5166同期バックコンバータは、小型で使い勝手のよい3V~65Vの超低IQ同期バックコンバータで、広い入力電圧範囲および負荷電流範囲全体に高い効率性が備わっています。ハイサイドとローサイドのパワーMOSFETが搭載されており、3.3Vまたは5Vの固定出力電圧、または可変出力電圧で、最大500mAの出力電流を供給できます。このコンバータは、実装を簡素化し、同時に対象アプリケーションに合わせて性能を最適化できるよう設計されています。ほぼ一定の動作周波数を目的とした最適な軽負荷効率または定オンタイム(COT)制御のために、パルス周波数変調(PFM)モードが選択されます。どちらの制御スキームも、大きな降圧変換比のために、優れたラインおよび負荷過渡応答および短いPWMオンタイムを実現している一方、ループ補償を必要としません。特徴
- 3V~65Vの広い入力電圧範囲
- 9.7µA無負荷自己消費電流
- –40°C~150°C接合部温度範囲
- EN55022およびCISPR 22 EMI規格に適合
- 統合1Ω PFETバックスイッチ
- 低ドロップアウトの100%負荷サイクルに対応
- 統合0.5Ω NFET同期整流器
- 外部ショットキーダイオードを排除
- プログラマブルピーク電流制限サポート
- 500mA、300mA、または200mA負荷
- 固定(5V、3.3V)または調整可能なVOUTオプション
- 2つの選択可能な制御オプション
- ほぼ一定の周波数のCOT
- 最大効率のためのPFM
- 1.223V ±1.2%内部基準電圧
- 最大600kHzのスイッチング周波数
- 900µs内部または外部調整可能ソフトスタート
- 超高軽負荷効率のためのダイオードエミュレーションおよびパルススキップ
- ループ補償なしまたはBootstrapコンポーネント
- ヒステリシスでの高精度イネーブル/入力UVLO
- オープンドレイン電源正常インジケータ
- ヒステリシスを備えた熱シャットダウン保護
- LM5165とのピンツーピン互換性あり
- 10ピン、3mm×3mm VSONパッケージ
アプリケーション
- 産業用制御システム
- 高電圧LDO代替
- 低消費電力バイアス電源
- 車載用およびバッテリ駆動家電
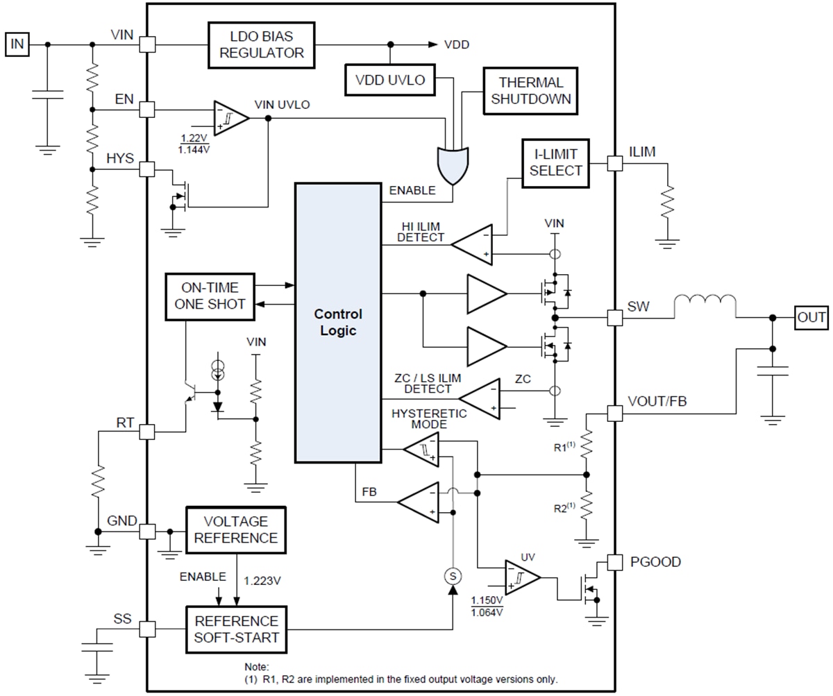
機能ブロック図
公開: 2017-02-07
| 更新済み: 2022-03-23
