Texas Instruments LM516x/LM516x-Q1 同期整流降圧コンバータ
Texas Instruments LM516x/LM516x-Q1 同期整流降圧コンバータは、最小限の外部サージ抑制部品で、広い入力電圧範囲のレギュレーションを行えるよう設計されています。制御可能な最短オン時間は50nsで、大きな降圧率を使用できるため、48V公称入力から低電圧レールへの直接降圧変換が可能になり、システムの複雑性とソリューションのコストを下げることができます。LM516x/LM516x-Q1は、最低6Vの入力電圧ディップ時にも動作し、必要に応じて100%に近いデューティ・サイクルで動作するため、広い入力電源電圧範囲の産業用および多セルのバッテリ・パック機器に理想的です。統合高圧側および低圧側パワーMOSFETが搭載されているLM5169/LM5169-Q1は、最大0.65Aの出力電流を供給し、Texas Instruments LM5168/LM5168-Q1は最大0.3Aの出力電流を供給します。定オンタイム(COT)制御アーキテクチャは、ほぼ一定のスイッチング周波数を実現しており、優れた負荷過渡とライン過渡応答が備わっています。LM516x/LM516x-Q1は、FPWMまたは自動モード・バージョンが利用できます。FPWMモードにより、負荷範囲の全体にわたって強制連続導通モード (CCM) で動作し、絶縁型Fly-Buckコンバータ・アプリケーションをサポートします。自動モードにより、非常に低いIQとダイオード・エミュレーション・モード動作が可能になり、軽負荷時に高効率です。LM516x-Q1は、自動車アプリケーションを対象としたAEC-Q100認定を受けています。
特徴
- 高耐久性アプリケーションでの信頼性を目的に設計
- 広い入力電圧範囲: 6V~120V
- ジャンクション温度範囲:-40°C~++150°C
- 内部ソフトスタート・タイマ: 固定3ms
- ピークおよびバレー電流制限保護
- 入力UVLOとサーマルシャットダウン保護
- スケーラブル産業用電源とバッテリパックに最適
- 50nsの低最小オンオフ時間
- 1MHzまで調整できるスイッチング周波数
- 高軽負荷効率を実現するダイオードエミュレーション
- 自己消費電流が小さい自動モード(< 10µA)
- FPWMモードによりフライバック機能が有効になります
- シャットダウン自己消費電流: 3µA
- LM5164、LM5163、LM5017、LM34927とのピン対ピン互換性あり
- 統合ソリューション・サイズおよびコストの削減
- COTモード制御アーキテクチャ
- 集積1.9ΩNFETバックスイッチ
- 集積0.71ΩNFET同期整流器
- 内部電圧リファレンス: 1.2V
- ループ補償部品は不要
- VCC バイアス・レギュレータとブート・ダイオードを内蔵
- オープンドレイン電源正常インジケータ
- PowerPAD付き8ピンSOICパッケージ
アプリケーション
- 通信 – ブリックパワーモジュール
- 産業用電池パック(≥ 10S)
- バッテリーパック–電動バイク/電動スクーター/LEV
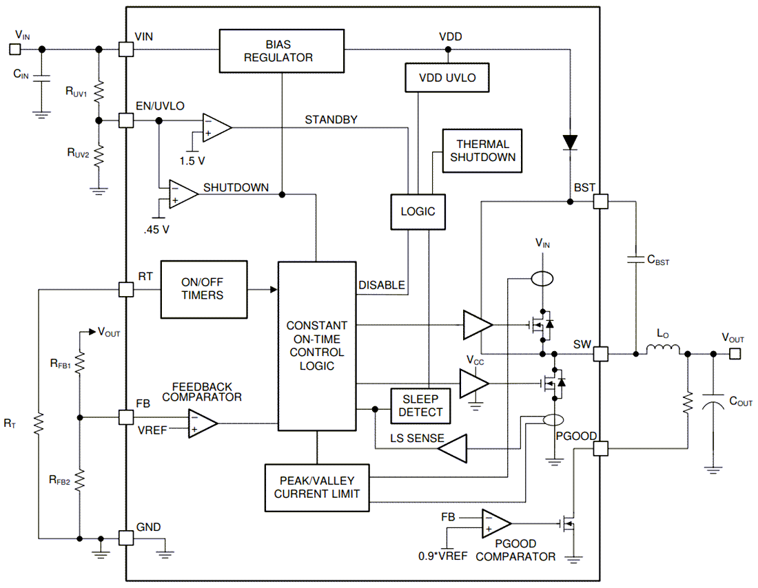
機能ブロック図
公開: 2022-04-05
| 更新済み: 2025-04-09
