Texas Instruments LM5171/LM5171-Q1デュアル双方向コントローラ
テキサス・インスツルメンツ (Texas Instruments)LM5171/LM5171-Q1デュアル双方向コントローラは、各相でバランスのとれた電流共有による多相並列動作をサポートします。このコントローラはまた、独立したチャンネル双方向動作をサポートしており、デバイスは多相の降圧/昇圧モードまたは独立した降圧/昇圧モードで動作できます。LM5171/LM5171-Q1コントローラは、ダイオード・エミュレーション・モード(DEM)または強制パルス幅変調(FPWM)モードで機能するように動的にプログラムできます。LM5171コントローラは、3.5V、1%基準電圧、5Aのピーク・ハーフブリッジ・ゲートドライバ、プログラム可能なソフト起動タイマ、プログラム可能なサイクルごとのピーク電流制限機能を内蔵しています。このコントローラは、バッテリ・テスト・システム(BTS)、スーパーキャパシタまたはバッテリ・バックアップ電源コンバータ、スタック可能なハイパワー降圧/昇圧アプリケーションを特長としています。
特徴
- 自動車アプリケーション用にAEC-Q100認定済み
- デバイス温度グレード1:-40°C〜+125°Cの周囲動作範囲
- デバイスHBM ESD分類レベル2
- デバイスCDM ESD分類レベルC4B
- 85V高電圧(HV)ポートと80V低電圧(LV)ポートの最大定格
- 双方向電流レギュレーションの標準精度:1%
- チャネル電流モニタリングの標準精度:1%
- プログラマブルまたはアダプティブ・デッドタイム制御
- プログラム可能な発振周波数は最大1MHz、オプションで外部クロックに同期可能
- モニタリングおよび診断用のI2Cインターフェイス
- 独立したチャンネル・イネーブル・コントロール・ピン
- 電流と電圧の統合ループ制御
- 組み込み3.5V / 1%基準電圧
- 統合5V / 10mAバイアス電源
5Aピークハーフブリッジゲートドライバ - プログラム可能なサイクルごとのピーク電流制限
- 過温度シャットダウン
- ダイナミックに選択可能なダイオード・エミュレーションおよび強制PWM動作モード
- プログラム可能なソフトスタートタイマ
- マルチフェーズおよび独立チャンネル操作をサポート
- 緊急シャットダウンラッチをサポート
アプリケーション
- バッテリー試験システム(BTS)
- スーパーキャパシタまたはバッテリバックアップパワーコンバータ
- スタック可能なハイパワー降圧/昇圧デバイス
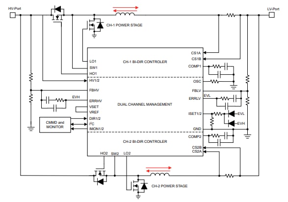
簡略化したアプリケーション回路図
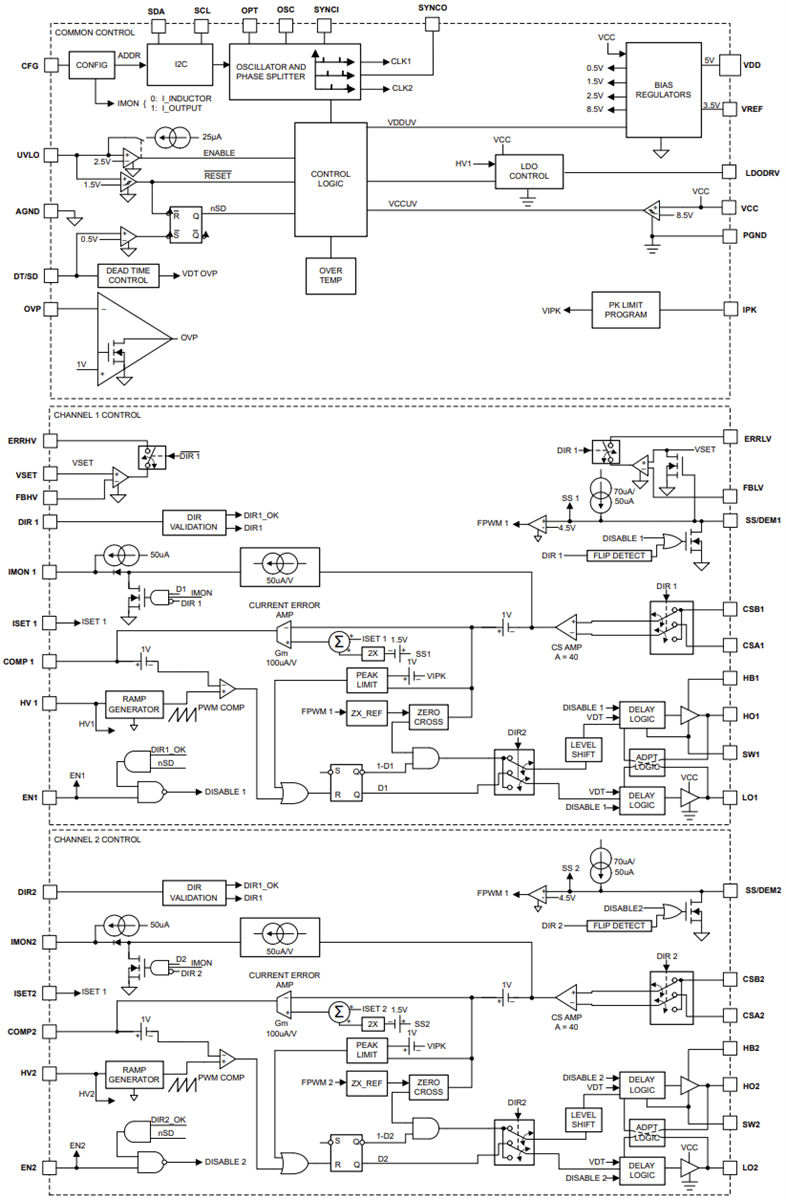
ブロック図
公開: 2024-07-22
| 更新済み: 2026-01-06
