Texas Instruments LM51770x/LM51770x-Q1昇降圧コントローラ
テキサス・インスツルメンツ (Texas Instruments)LM51770x/LM51770x-Q1 4スイッチ昇降圧コントローラは、入力電圧が、出力電圧よりも高い、等しい、または低い場合に、調整出力電圧を供給します。このコントローラは、3.5V~78Vの広い入力範囲、3.3V~78Vの出力電圧範囲、3μAの低シャットダウン電流、60μAの低動作電流が特徴です。パワーセーブモードでは、LM51770コントローラは出力電流の全範囲にわたって最大95%の高効率をサポートします。スイッチング周波数は、バック、ブースト、バックブースト動作中に固定されます。LM51770コントローラには、外部クロック同期、PWMまたはアナログ入力シグナルの動的出力電圧トラッキング、自動選択機能を備えた2つの統合高電圧供給LDOが搭載されています。代表的なアプリケーションには、産業用PC、医療用電源、パワーオーバーイーサネット、ソーラーパワー、非絶縁型DC/ DCコンバータがあります。LM51770x/LM51770x-Q1コントローラには、統合されたオプションの平均電流モニタが組み込まれており、入出力電流を監視、制限します。この保護機能には、調整可能な低電圧、ヒカップ過電流、短絡保護が備わっています。LM51770 コントローラは、9.7mm x 4.4mmのDCP038パッケージでご用意があります。
TI LM51770x-Q1コントローラは自動車アプリケーション用にAEC-Q100認定済みです。
特徴
- 3.5V~78Vの広い入力範囲(絶対最大定格85V)、V(BIAS) > 3.5Vのとき、最小2.8V
- 出力電圧: 3.3V~78V
- 低シャットダウンIQ:3μA
- 低静止電流IQ:60μA
- 3%の逆電流制限精度により、精度の高い充電電流を実現
- 平均入出力電流モニタ、またはリミッタ
- PWMまたはアナログ入力シグナルの動的出力電圧トラッキング
- 高軽負荷効率性のために選択可能な省電力モード(PSM)
- 自動車アプリケーション用にAEC-Q100認定済み
- テスト温度グレード1: –40°C〜+150°C
- 自動選択を備えた2つの統合型高電圧供給LDO
- 全動作モードにわたる固定周波数(昇圧、昇降圧、降圧):
- 強制PWMモードを選択可
- 小型ソリューションとコンポーネントサイズ向けのスイッチング最大1.8MHz
- 外部クロック同期
- スペクトラム拡散動作を選択可能
- 調整可能な低電圧保護
- ヒカップ過電流と短絡保護
アプリケーション
- 非絶縁DC/DC電源(商用DC/DC、リモート無線装置、モータ駆動制御)
- バックアップ電源システム(バッテリバックアップ、火災安全)
- 産業用PCシングルボードコンピュータ
- 医療用PSU(酸素濃縮器)
- パワー・オーバー・イーサネット(ルータ)
- 太陽光発電(ソーラー充電コントローラ)
データシート
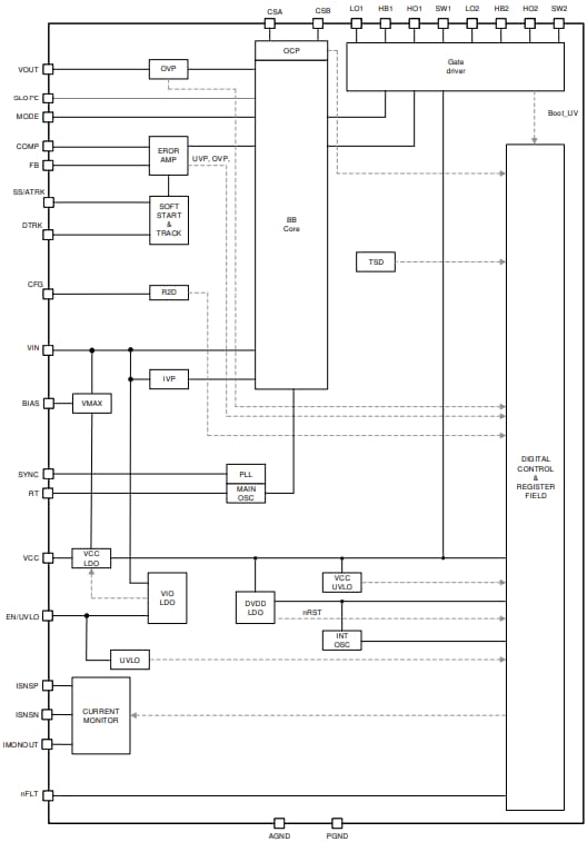
機能ブロック図
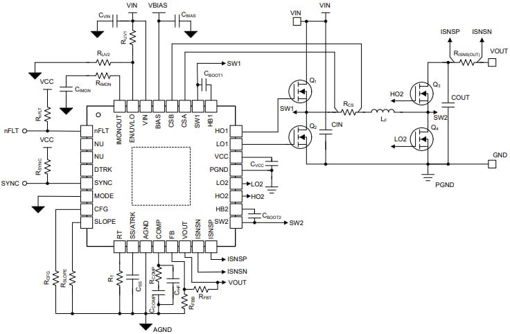
簡略図
公開: 2025-01-22
| 更新済み: 2026-01-09
