Texas Instruments LM5185/LM5185-Q1 PSRフライバック コントローラ
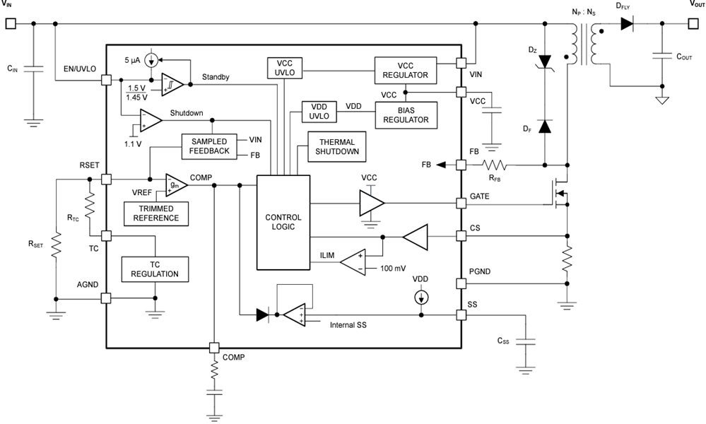
Texas Instruments LM5185/LM5185-Q1 1次側レギュレーション (PSR) 方式フライバック コントローラは、低IQ および低EMIを備えた100VIN DC/DCコントローラです。このコントローラは、4.5V~100Vの広い入力電圧範囲にわたって高効率を実現します。LM5185-Q1フライバック・コントローラは、高レベルの集積化により、シンプルで信頼性が高く、絶縁バリアと交差する変圧器が1台のみの高密度な設計を実現しています。境界導通モード (BCM) スイッチングにより、小型の磁気的設計および、±1.5%以内の負荷およびライン・レギュレーション性能を実現できます。LM5185/LM5185-Q1コントローラは、大電流MOSFETゲート・ドライバを内蔵し、電力範囲が1W未満~50W以上までに拡張されています。主なアプリケーションは、HVACコンプレッサ、室内ヒーター・モジュール、産業/電気通信システムの汎用絶縁バイアス電源レール、汎用IGBT、MOSFET、GaN、SiCゲート・ドライバなどです。LM5185/LM5185-Q1コントローラの追加機能としては、内部固定または外部プログラム可能なソフトスタート、オプションの外部VCC 、シャント電流検出によるピーク電流モード制御、ヒカップ・モード過負荷保護などがあります。このコントローラは、14ピン、5mm × 4.4mm、0.65mmピン・ピッチ、熱特性強化型HTSSOPパッケージで供給されます。LM5185-Q1は、自動車アプリケーションを対象としたAEC-Q100認定を受けています。
特徴
- 機能安全対応
- 機能安全システム設計を支援する文書を利用可能
- 4.5V~100Vの広い入力電圧範囲
- 1W未満~50W超までの広い電力範囲
- 信頼性が高く堅牢なアプリケーション向けの堅牢な PSR フライバック設計
- トランスのみが絶縁バリアを通過する堅牢な設計
- 総出力レギュレーション精度:±1.5%
- オプションのVOUT 温度補償
- 入力UVLOおよびサーマル・シャットダウン保護
- ヒカップモード過電流障害保護
- 14ピンHTSSOPパッケージでHV-LVピン間隔0.9mm
- ジャンクション温度範囲:-40°C~+150°C
- 統合により設計のサイズとコストを低減
- VOUT のレギュレーションにフォトカプラも変圧器の補助巻線も不要
- 2Aピーク シンクおよび1Aピークソース高電流パワーMOSFET ゲートドライバ
- クラス最高水準のアクティブIQ による高効率
- 重負荷時の境界導通モード (BCM) での擬似共振スイッチング
- 外部VCC オプションによる効率向上
- 軽負荷時の高効率と低いIQ (代表値 25µA、外部VCC使用時)
- シングルおよびマルチ出力の実装
- 超低伝導および放射EMIシグネチャ
- ソフトスイッチングによってダイオード逆回復を防止
- CISPR 25 EMI要件に合わせて設計
アプリケーション
- 自動車HEV/EVパワートレインシステム:
- 車載チャージャ
- トラクションインバータ:IGBTおよびSiCゲートドライバ
- サブAM帯域の自動車車体用電子機器:
- HVACコンプレッサ
- 車内ヒーターモジュール
- バッテリ管理システム(BMS)
- 産業および通信システム用の汎用絶縁Bias Powerレール
- 汎用 IGBT、MOSFET、GaN、および SIC ゲートドライバ
機能ブロック図
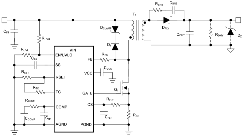
スキーム図
データシート
公開: 2024-01-05
| 更新済み: 2024-02-14
