Texas Instruments LM57EVM評価モジュール

Texas Instruments LM57EVM評価モジュールは、設計者がLM57レジスタプログラマブル温度スイッチとアナログ温度センサの動作と性能を評価する際に役立ちます。この評価モジュールには、LM57センサ1台が搭載されています。LLP-8 LM57DISD-10で事前に組み立てられており、LM57の10Cヒステリシスがあります。ヘッダコネクタを使用すると、ユーザーは簡単な特性評価とテストのために、全てのパッケージピンを外に持ち出すことができます。

特徴

  • 簡単な特性評価とテストを目的に、全てのパッケージピンを外に持ち出すことが可能
  • ユーザーフレンドリー
  • 温度センサ出力ピンへのアクセス
  • 2つの外部軸方向レジスタをRsense2AとRsense2Bに差し込むことで、256の可能なトリップポイントの設定が可能

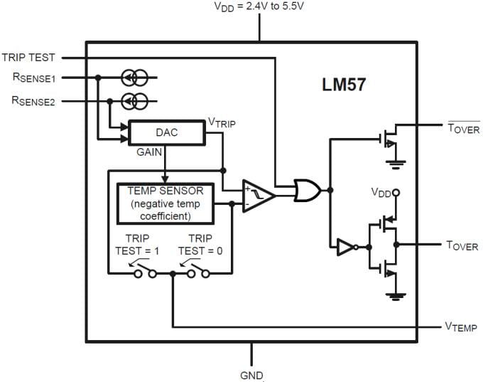
ブロック図

ブロック図 - Texas Instruments LM57EVM評価モジュール
公開: 2019-09-19 | 更新済み: 2023-11-13