Texas Instruments LM63610-Q1降圧電圧コンバータ
Texas Instruments LM63610-Q1降圧型電圧コンバータは、簡単に使用できる同期降圧型DC/DCコンバータで、堅牢な車載アプリケーション向けに設計されています。LM63610-Q1は、最高36Vの入力から最大1Aの負荷電流を駆動できます。コンバータは、小さなソリューション・サイズで高い軽負荷時効率と出力精度を実現しています。RESET フラグや高精度イネーブルなどの機能を使用すると、幅広いアプリケーションに対して柔軟性が高く使いやすいソリューションを実現できます。軽負荷時には自動的に周波数フォールドバック(モード)になるため、負荷を厳密に制御しながら効率を上げることができます。統合によって多数の外付け部品が不要になっており、シンプルなPCBレイアウト用に設計されたピンアウトが実現しています。保護機能として、サーマル・シャットダウン、入力低電圧誤動作防止、サイクル単位の電流制限、ヒカップ短絡保護機能を搭載しています。Texas Instruments LM63610-Q1は、HTSSOP 16ピンのPowerPAD™ 付きパワー・パッケージで供給されます。特徴
- 車載アプリケーション用にAEC-Q100認定済み
- デバイス温度グレード1(–40°C~+125°C動作周囲温度)
- 車載システム要件に対応
- 入力電圧範囲: 3.5V~36V
- 50nsという短い最小オン時間
- EMI性能が良い
- 擬似ランダムスペクトラム拡散
- CISPR 25との互換性あり
- 23µAの低動作自己消費電流
- 接合部温度範囲: –40°C~+150°C
- 設計上の高柔軟性
- ピンで選択可能なVOUT :3.3V、5V、可変 (1V~20V)
- LM63615/LM63625/LM63635 (1.5A、2.5A、3.25A) とピン互換
- 400kHz、2.1MHz、250kHz~2200kHzの間で調整できるピンを選択可
- ピンを選択できるFPWM、自動モード、同期モード
- TSSOP熱強化パッケージ
- 小型ソリューションサイズ
- 高度統合ソリューション
- 少ない部品数
アプリケーション
- 自動車インフォテインメントとクラスタ
- 車体と電子部材と照明装置
- 車載用ADAS
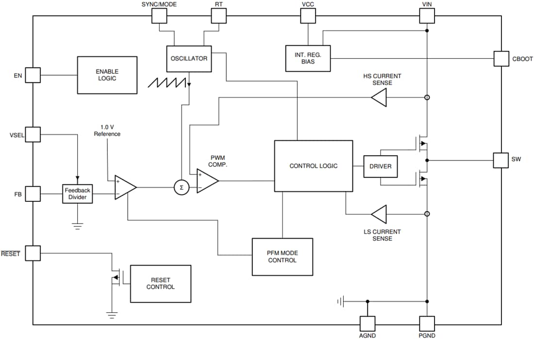
機能ブロック図
公開: 2020-08-14
| 更新済み: 2025-03-05
