Texas Instruments LM63635C-Q1降圧型電圧コンバータ
Texas Instruments LM63635C-Q1降圧型電圧コンバータは、使いやすい同期降圧型DC-DCコンバータで、堅牢な車載アプリケーション用に設計されています。LM63635C-Q1は、最大3.25Aの入力から最大36Vの負荷電流を駆動します。このコンバータは、高出力精度と軽負荷効率を備え、小型の設計サイズとなっています。高精度イネーブル、リセットフラグといった機能によって、さまざまなアプリケーションを対象とした柔軟性に富んだ使い勝手の良いソリューションを提供します。軽負荷時の自動周波数フォールドバックによって、厳しい負荷安定化を維持しながら効率性が向上します。この統合によって、シンプルなPCBレイアウトを目的に設計されたピン配列が実現しており、数多くの外付け部品が不要になります。保護機能には、サーマルシャットダウン、入力低電圧ロックアウト、ヒカップ短絡保護、サイクル・バイ・サイクル電流制限があります。Texas Instruments LM63635C-Q1は、WSON 12ピンパワーパッケージでご用意があります。特徴
- 自動車アプリケーションのAEC-Q100認定済み
- デバイス温度グレード1 (-40°C ~ +125°Cの周囲動作温度)
- 機能安全対応
- 機能安全システム設計を支援する文書を利用可能
- 自動車システム要件をサポート
- 入力電圧範囲3.5V~36V
- 50nsという短い最小ON時間
- EMI性能が良い
- Psuedoランダムスペクトラム拡散
- CISPR 25との互換性あり
- 低い動作自己消費電流:23µA
- 接合部温度範囲:-40°C ~ +150°C
- 最小限の外付け部品で高い設計柔軟性を実現
- 3.3Vまたは5Vでの固定V OUT
- 400kHzまたは2.1MHzでの固定スイッチング周波数
- 最大3.25Aまでの出力電流
- 小さな設計サイズ
- 小型14mm × 14mm (3.25A 、2.2MHz、WSONパッケージ)
- 外付けコンポーネント数が少ない高集積設計
アプリケーション
- 自動車インフォテインメントとクラスタ
- 車体と電子部材と照明装置
- 車載用ADAS
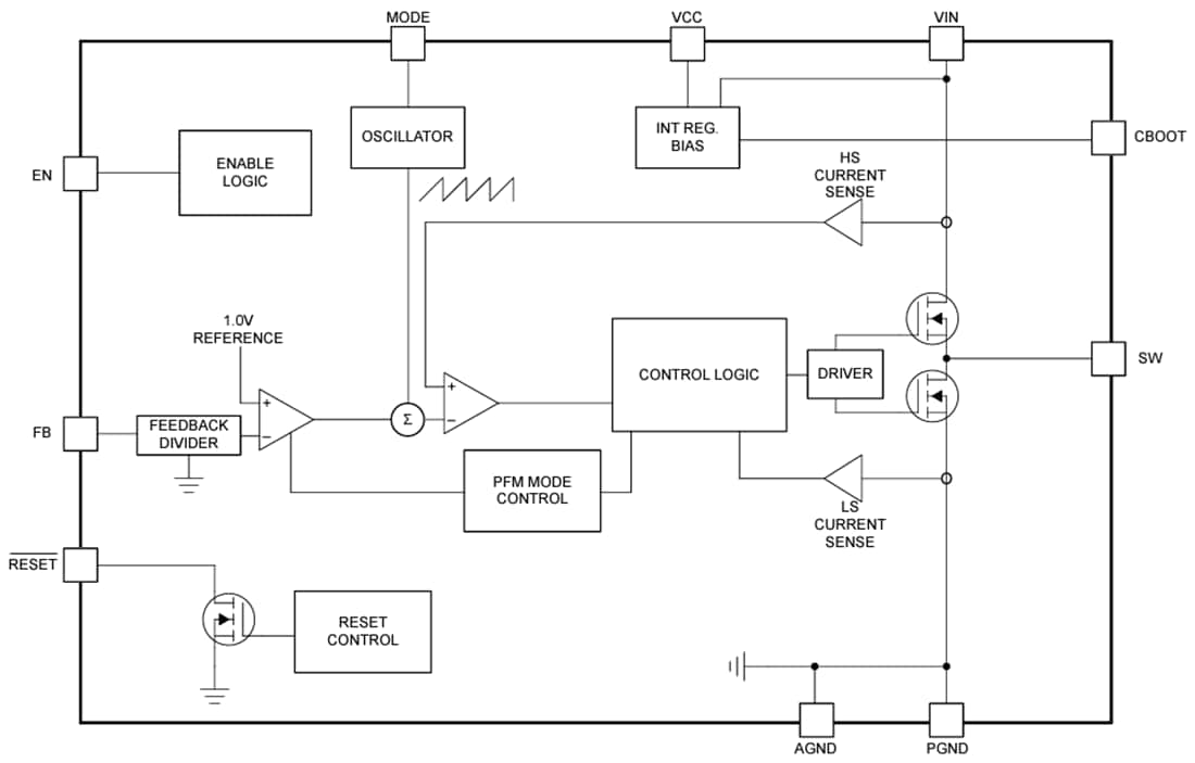
機能ブロック図
公開: 2024-03-25
| 更新済み: 2025-05-06
