Texas Instruments LM63635D-Q1降圧型電圧コンバータ
Texas Instruments LM63635D-Q1降圧型電圧コンバータは、簡単に使用できる同期降圧型DC/DCコンバータで、堅牢な車載アプリケーション向けに設計されています。LM63635D-Q1は、最大3.25Aまでの負荷電流を最高32Vまでの入力からドライブできます。このコンバータは、負荷効率性と出力精度が高くなっており、小型ソリューションサイズに収められています。リセットフラグや高精度イネーブルといった機能により、広範なアプリケーションに対して柔軟で使いやすいソリューションを実現できます。 軽負荷時の自動周波数フォールドバックによって、厳格な負荷調整を維持しながら効率性が向上します。統合によって多数の外付け部品が不要になっており、シンプルなPCBレイアウト用に設計されたピンアウトが実現しています。保護機能として、サーマル・シャットダウン、入力不足電圧ロックアウト、サイクルごとの電流制限およびヒカップ短絡保護機能が搭載されています。LM63635D-Q1は、PowerPAD™ が搭載されたHTSSOP 16ピン・パワー・パッケージでご用意があります。Texas Instruments LM63635D-Q1は、自動車アプリケーションを対象としたAEC-Q100の認定を取得しています。特徴
- 自動車アプリケーションを対象としたAEC-Q100認定を取得済
- デバイス温度グレード1:-40°C~+125°Cの周囲動作温度
- 自動車システム要件に対応
- 3.5V~32V入力電圧範囲
- 50nsという短い最小オン時間
- 低い動作自己消費電流:23µA
- ジャンクション温度範囲:-40°C~+150°C
- 小型ソリューションサイズ
- 標準: 20mm x 13mm(3.25A、2200kHz向け)
- 高度統合ソリューション
- 少ない部品数
- 設計上の高柔軟性
- 3.3V、5V、1V~20Vの間で調整できるピンを選択できるVOUT
- 出力電流: 3.25A
- ピンを選択できる周波数:400kHz、2.1MHz、250kHz~2,200kHzの間で調整可
- ピンを選択できるFPWM、自動モード、同期モード
- LM63615-Q1、LM63625-Q1とのピン互換性あり
- TSSOP:放熱特性に優れたパッケージ
アプリケーション
- 自動車インフォテインメントとクラスタ
- 車体と電子部材と照明装置
- 車載用ADAS
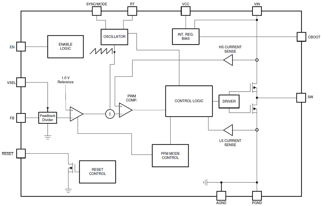
機能ブロック図
公開: 2020-03-17
| 更新済み: 2025-03-10
