Texas Instruments LM708x0/LM708x0-Q1DC-DC降圧コンバータ
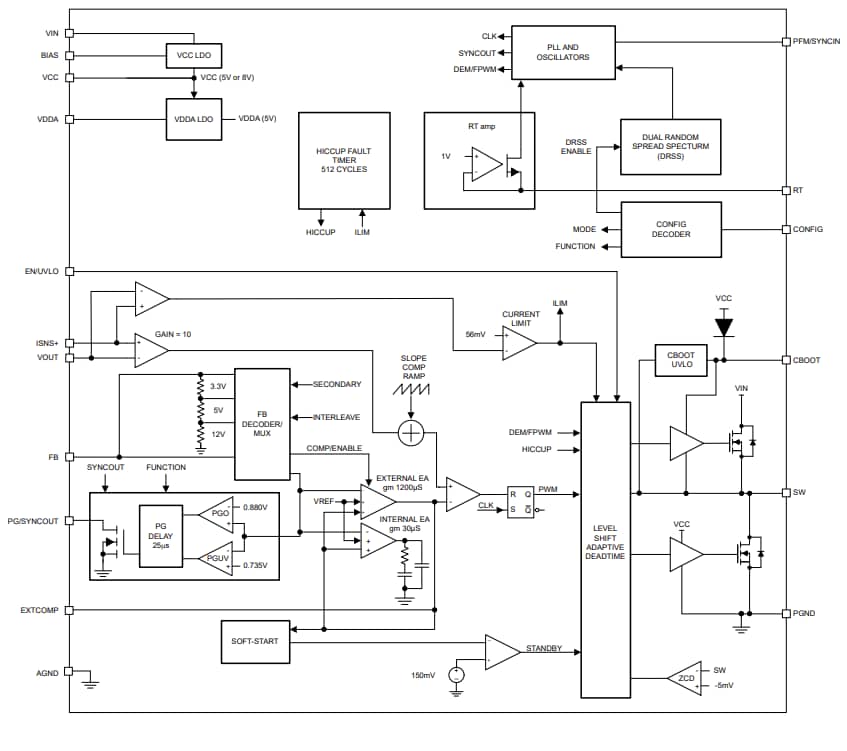
Texas Instruments LM708x0/LM708x0-Q1DC-DC降圧コンバータは、4.5V〜80Vの入力電圧範囲で動作する、低静止電流の同期降圧コンバータファミリです。これらのコンバータは、3.3V、5V、12Vの固定出力電圧で最大8Aの出力電流を供給するか、0.8Vから55Vの間で調整可能な出力を提供するように構成されています。一対のLM708x0-Q1コンバータは、最大16Aの出力電流を必要とするアプリケーションに対して、正確な電流共有のインターリーブ・モード(並列出力)に設定することができます。これらのコンバータは、容易なループ補償と速い過渡応答のために、ピーク電流モード制御のアーキテクチャを使用します。LM708x0-Q1コンバータは、自動車アプリケーション向けにAEC-Q100認定を受けています。LM708x0-Q1コンバータは、低周波の三角波モジュールと高周波サイクル・バイ・サイクルのランダム・モジュールを組み合わせたデュアル・ランダム・スペクトラム拡散(DRSS)機能を備えており、広い周波数帯域にわたってEMI性能を向上しています。これらのコンバータは、6mm x 6mm QFN-29パッケージで提供されます。このコンバータは、車載用電子システム、インフォテインメント、クラスタ、先進運転支援システム(ADAS)で使用されます。
特徴
- 車載アプリケーション向けにAEC-Q100認定済み:
- デバイス温度グレード 1:-40°C~125°C周囲動作温度範囲
- 多用途の降圧コントローラと堅牢なパワーMOSFET:
- シャットダウンモード電流:2.3μA
- 広い入力電圧範囲 4.5V~80V
- 最大16Aの出力電流を可能にする二相動作
- 1%精度、3.3V/5V/12Vの固定出力または0.8V~55Vの調整可能な出力
- 熱最適化、RoHS準拠、鉛フリーメッキの6mmx6mm QFN-29パッケージで提供
- 最適化された低EMI要件:
- ピン選択可能な±8%デュアルランダムのスペクトラム拡散により、ピーク放射を低減
- ピン設定可能なAUTOまたはFPWM動作
- スイッチング周波数範囲:200kHz~2.2MHz
- CISPR 25クラス 5コンプライアンスを容易にする
- 堅牢な設計のための固有の保護機能:
- イネーブル、パワーグッドと熱シャットダウン
- 内部ヒカップモード過電流保護
- 内部または外部ループ補償
アプリケーション
- 自動車の電子システム
- インフォテインメントとクラスタ
- ADAS
機能ブロック図
標準アプリケーションの回路図
その他のリソース
公開: 2024-07-22
| 更新済み: 2025-05-15
