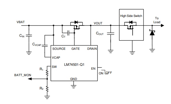
TI LM74501-Q1逆極性保護コントローラは、最低–18Vまでの負電源電圧からの負荷に対する耐性と保護を実現しています。さらに、このデバイスは逆電流ブロック機能を備えていないため、車載用ボディコントロールモジュールのモーター負荷など、入力電源にエネルギーを戻す可能性のある負荷の入力逆極性保護が可能になります。
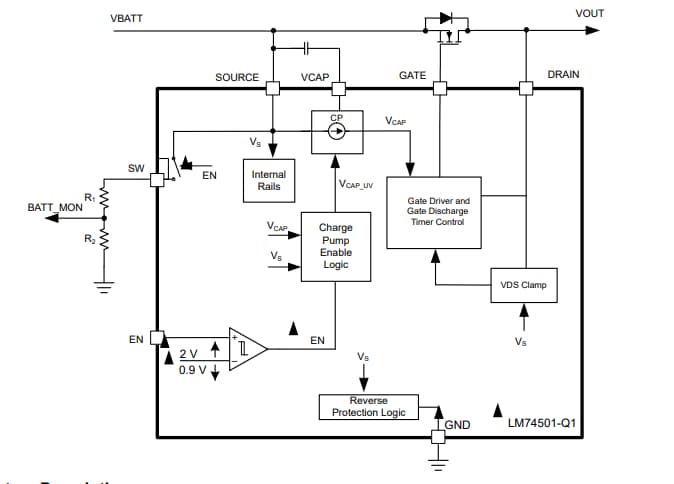
LM774501-Q1コントローラは、外部NチャンネルMOSFET用の充電ポンプ・ゲート・ドライバをサポートしています。コントローラには、別にTVSダイオードを追加することなく(TVSレス)車載製品を対象としたISO7637パルス1過渡要件にシステムを適合させることができる固有の統合オプションがあります。LM74501-Q1は、外付け抵抗分圧器を使用したバッテリ電圧を監視が可能になる集積スイッチを備えています。イネーブルピンが「低」になるとコントローラがOFFになり、電流消費は約1µAになり、スリープモードに入るとシステム電流が小さくなります。
特徴
- 下記内容でAEC-Q100認定済み
- デバイス温度グレード1の–40°C~+125°Cの動作周囲温度範囲
- デバイスHBM ESD分類レベル2
- デバイスCDM ESD分類レベルC4B
- 入力範囲: 3.2V~65V(3.9Vスタートアップ)
- –18Vの定格逆電圧
- 外部NチャネルMOSFET用の充電ポンプ
- ゲート・ディスチャージ・タイマー:TVSダイオードを追加することなく(TVSレス)車載用ISO7637-2パルス1過渡に適合
- 1µAのシャットダウン電流(EN =低)
- 80µA(標準)動作自己消費電流(EN = 高)
- 20V~VDSクランプ(EN = 低)
- 統合バッテリ電圧監視スイッチ(SW)
- 8ピン SOT-23 パッケージ2.90mm × 1.60mm
アプリケーション
- ボディエレクトロニクスと照明
- 車体制御モジュール(BCM)
- ワイパーモジュール
- 車載用インフォテインメントおよびクラスタ
- デジタルコクピット処理装置
- ADASドメインコントローラ
標準アプリケーション図
TVSレスISO7637-2 Pulse 1の動作
機能ブロック図
公開: 2022-04-06
| 更新済み: 2025-03-05

