Texas Instruments LM74502x/LM74502x-Q1 RPPコントローラ
Texas Instruments LM74502x/LM74502x-Q1逆極性保護(RPP)コントローラは、逆並列接続NチャンネルMOSFETと連動して動作します。この機能は、低損失逆極性保護と負荷切断ソリューションを実現するために実行されます。また、このデバイスは、過電圧保護が備わった負荷スイッチとして高圧側MOSFETを駆動するように構成することもできます。3.2V~65Vの広い供給入力範囲によって、12V、24V、48V入力システムといった数多くの一般的なDCバス電圧の制御が可能になります。このデバイスは、最低~65Vまでの負の供給電圧からの負荷に耐え保護できます。LM74502x/LM74502x-Q1には、逆電流阻止がなく、入力逆極性保護にのみ適しています。LM74502/LM74502-Q1コントローラは、外部NチャンネルMOSFETの充電ポンプ・ゲート・ドライブを実現しています。イネーブルピンが「低」になると、コントローラがオフになり約1µAの電流を消費するため、スリープモードに入るとシステム電流が低くなります。LM74502x/LM74502x-Q1には、プログラマブル過電圧と低電圧保護が備わっており、これらの障害が発生した場合は入力源からの負荷をカットします。このデバイスは、2.9mm × 1.6mm 8ピンDDFパッケージでご用意があり、–40°C~+125°Cの温度範囲に指定されています。Texas Instruments LM74502-Q1/LM74502H-Q1は、車載アプリケーション用のAEC-Q100の認定を受けています。
特徴
- 入力範囲: 3.2V~65V(3.9Vスタートアップ)
- –65V入力逆方向電圧定格
- 駆動するための統合充電ポンプ
- 外部逆並列NチャンネルMOSFET
- 外付けハイサイドスイッチMOSFET
- 外部逆極性保護MOSFET
- ゲート駆動の型式
- LM74502/LM74502-Q1: 60µAピークゲートドライブのソース容量
- LM74502H/LM74502H-Q1: 11mAピークゲートドライブソース容量
- 2.3Aピーク・ゲート・シンク電流能力
- イネーブルピンの特徴
- 45µA標準動作自己消費電流(EN/UVLO =高)
- 1µAシャットダウン電流(EN/UVLO =低)
- 調整可能な過電圧と低電圧保護
- -40°C~+125°C周囲動作温度範囲
- 8ピンSOT-23パッケージ(2.90mm × 1.60mm)でご用意あり
アプリケーション
- 工場オートメーションと制御–PLCデジタル出力モジュール(LM74502、LM74502H)
- 産業用モータドライブ(LM74502、LM74502H)
- 産業輸送(LM74502、LM74502H)
- 電源逆極性保護(LM74502、LM74502H)
- ボディエレクトロニクスと照明(LM74502-Q1、LM74502H-Q1)
- 車載インフォテイメントシステム–デジタルクラスタ、ヘッドユニット(LM74502-Q1、LM74502H-Q1)
- 車載用USBハブ(LM74502-Q1、LM74502H-Q1)
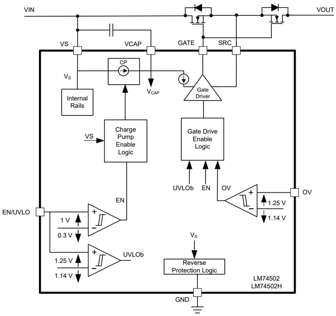
機能ブロック図
公開: 2022-05-20
| 更新済み: 2022-05-26
