Texas Instruments LM74680理想ダイオード・ブリッジ・コントローラ
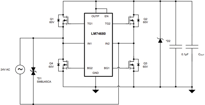
Texas Instruments LM74680理想ダイオード・ブリッジ・コントローラは、フルブリッジ構成で4個のNチャンネルMOSFETを駆動し、電圧整流 を行います。このコントローラを使用すれば、電圧降下が小さくなり、電力損失を低減できます。これにより、電源設計の簡素化、ヒートシンクの省略、PCB面積の削減が可能になります。LM74680ブリッジ・コントローラは、入力電圧範囲5V~80Vで動作します。このデバイスは、4つのゲート・ドライブ制御を内蔵、165μAのゲート・プルアップ強度、100mAのゲートプルダウン強度が特長です。このコントローラにはイネーブル・ピンがあり、外部信号によってゲート・ドライバをイネーブルまたはディセーブルできます。 代表的なアプリケーションは、IPカメラ、サーモスタット、ビデオ付きドアベル、配電システム、極性のない電源入力などです。LM74680ブリッジコントローラは、DC~1kHzの電圧整流をサポートしており、-40°C~+125°Cの温度範囲で動作が規定されています。このダイオード・ブリッジ・コントローラは、小さいフットプリントの3mm x 3mm VQFN-12パッケージで供給され、IPC-9592の間隔規定に適合します。
特徴
- 入力動作電圧範囲: 5V ~ 80V
- 絶対最大電圧: 100V
- 4つのゲート・ドライブ制御を内蔵
- 165μAのゲート・プルアップ強度
- 100mAのゲート・プルダウン強度
- 電源OR接続アプリケーション向けのリニア・ゲート・レギュレーション制御: VTG_REG = 11mV
- ユーザー制御によるデバイスのオン/オフ機能用イネーブル・ピン
- 接合部動作温度範囲: -40°C~125°C
- 小型フットプリント:
- 3mm x 3mm VQFN-12
- IPC-9592の間隔規定に適合
アプリケーション
- ビデオ付きドアベル
- IPカメラ
- サーモスタット
- 配電システム(24VAC)
- 極性のない電源入力
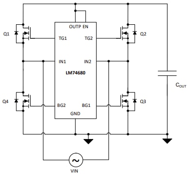
ブロック図
標準的なアプリケーション図
標準アプリケーション図
公開: 2025-01-15
| 更新済み: 2025-03-17
