Texas Instruments LM74681 100V理想ダイオードブリッジコントローラ
Texas Instruments LM74681 100V最適ダイオードブリッジコントローラは、パワーオーバーイーサネット(PoE)アプリケーションにおける効率的な低損失ブリッジ整流器ソリューションを実現できるMOSFETブリッジを駆動します。このデバイスは、30V ~90Vの入力電圧範囲で動作します。LM74681コントローラは、4倍のゲート駆動制御、165µAのゲートプルアップ強度、100mAのゲートプルダウン強度を内蔵しています。このコントローラには0.27µAの超低静止電流が含まれており、PoE PDの検出と分類の段階でデータが破損することはありません。LM74681 コントローラは、ユーザ制御によるデバイスのオン/オフ機能用のイネーブル・ピンで構成され、ジャンクション温度範囲 -40°C ~ 125°Cで動作します。このコントローラは、3mm x 3mm WSON-12パッケージに収められており、IPC-9592間隔ルールを満たしています。代表的なアプリケーションには、極性に依存しない電源入力、ビデオ監視IPカメラ、PoE駆動デバイス(48V)があります。特徴
- 入力動作電圧範囲: 30V ~ 90V
- 絶対最高電圧:100V
- 4x 統合ゲート駆動制御
- ゲートプルアップ強度:165μA
- 100mAゲートプルダウン強度
- 検出および分類位相時の0.27μAの超低自己消費電流(VIN1-IN2 < 23V)
- VTG _ REG = 11mVリニアゲート安定化制御(供給ORingアプリケーション用)
- ユーザー制御デバイスのオン/オフ機能用のイネーブルピン
- 動作接合部温度範囲:-40°C~125°C
- 3mm x 3mm WSON-12小型フットプリント
- IPC-9592間隔ルールに適合
アプリケーション
- PoE電源デバイス(48V)
- IPカメラ(ビデオ監視用)
- 極性を問わない電源入力
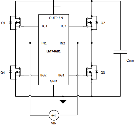
標準アプリケーションのスキーム図
機能ブロック図
標準アプリケーションの回路図
公開: 2025-01-15
| 更新済み: 2025-03-17
