Texas Instruments LM74703-Q1/LM74704-Q1理想ダイオードコントローラ
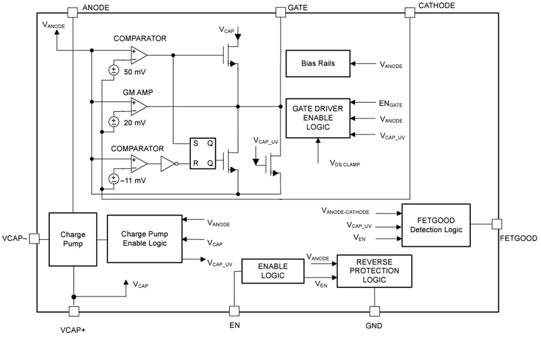
Texas Instruments LM74703-Q1/LM74704-Q1最適ダイオード・コントローラは、20mVの順方向電圧降下と共に低損失の逆極性保護用の最適ダイオード整流器として、外付けNチャネルMOSFETと組み合わせて動作します。3.2V~65Vの広い電源入力範囲により、12V、24V、48Vの自動車バッテリ・システムなど、広く使われているDCバス電圧を制御できます。3.2V入力電圧サポートは、特に自動車システムの厳しい冷間クランク要件に対応するように設計されています。このデバイスは、-65Vまでの負の電源電圧から負荷を保護し、耐えることができます。このデバイスはMOSFETのゲートを制御して、順方向電圧降下を20mVで調整します。このレギュレーション方式により、逆電流発生時にMOSFETの正常ターンオフが可能になり、ゼロDC逆電流の流れを提供します。逆電流ブロッキングに対する高速応答(<0.75µs)により、このデバイスはISO7637パルス・テスト、電力障害、入力マイクロ短絡条件下で出力電圧ホールドアップが要求されるシステムに適用できます。Texas Instruments LM74703-Q1/LM74704-Q1には、外部MOSFETドレインからソースへの短絡状態やオープン状態を示すFETGOOD出力があります。このデバイスはイネーブル・ピン(EN)を備えています。イネーブル・ピンがローのとき、コントローラはオフになり、約1µAの電流を消費します。
アプリケーション
- 自動車ADASシステム - カメラ
- 自動車インフォテインメント・システム - デジタル・クラスター、ヘッドユニット
- 車体電子機器と照明
- 冗長電源用のアクティブOリング
機能ブロック図
公開: 2024-02-28
| 更新済み: 2024-03-08
