Texas Instruments LM74720-Q1理想ダイオードコントローラ
Texas Instruments LM74720-Q1理想ダイオードコントローラは、外付けバック-to-バックNチャンネルMOSFETを駆動および制御し、電源経路のON/OFF制御と過電圧保護が搭載された理想的なダイオード整流器をエミュレートします。3V~ 65Vの広い入力供給によって、12Vおよび24V車載バッテリ駆動ECUの保護と制御が可能になります。このデバイスは、最低 –65Vの負の電源電圧に耐え、この電圧から負荷を保護できます。統合理想ダイオードコントローラ(GATE)は、逆入力保護と出力電圧ホールドアップを目的にショットキーダイオードの代替品として最初のMOSFETを駆動します。高速ターンオン/オフコンパレータが搭載された強力なブーストレギュレータによって、ECUが入力短絡の影響を受け、ACが100kHz周波数までの入力信号を重ね合わせるISO16750またはLV124といった車載テスト中に堅牢で効率的なMOSFETスイッチング性能が保証されます。動作中の低自己消費電流 35µA(最大)によって、常時オンシステム設計が可能です。Texas Instruments LM74720-Q1は、電力経路上に配置された二番目のMOSFET を備えたENピンを使用して負荷切断を制御できます。ENが低の場合、静止電流は3.3µA(最大)に減少します。デバイスは、負荷ダンプ保護を目的に調整できる過電圧カットオフ保護機能が特徴です。特徴
- AEC-Q100で品質評価済み、結果は以下のとおり
- デバイス温度グレード1(-40°C から+125°C周囲動作温度範囲)
- デバイスHBM ESD分類レベル2
- デバイスCDM ESD分類レベルC4B
- 3V~65V入力範囲
- 最低–65Vまでの逆入力保護
- 動作中で35µA(最大)の小自己消費電流
- 3.3µA(最大)小シャットダウン電流(EN = 低)
- 17mV A~C順方向電圧降下安定化が備わった最適なダイオード動作
- 外部バック-to-バックNチャネルMOSFETを駆動
- 一体型29mAブーストレギュレータ
- 逆電流遮断に対する高速応答(0.5µs)
- 最高100kHzまでのアクティブ整流
- 調整可能な過電圧保護
- 適したTVSでの自動車ISO7637過渡要件に適合
- 省スペース12ピンWSONパッケージでご用意あり
- LM74721-Q1とのピン対ピン互換性あり
アプリケーション
- 自動車バッテリの保護
- ADASドメインコントローラ
- プレミアムオーディオアンプ
- ヘッドユニット
- ゲートウェイ
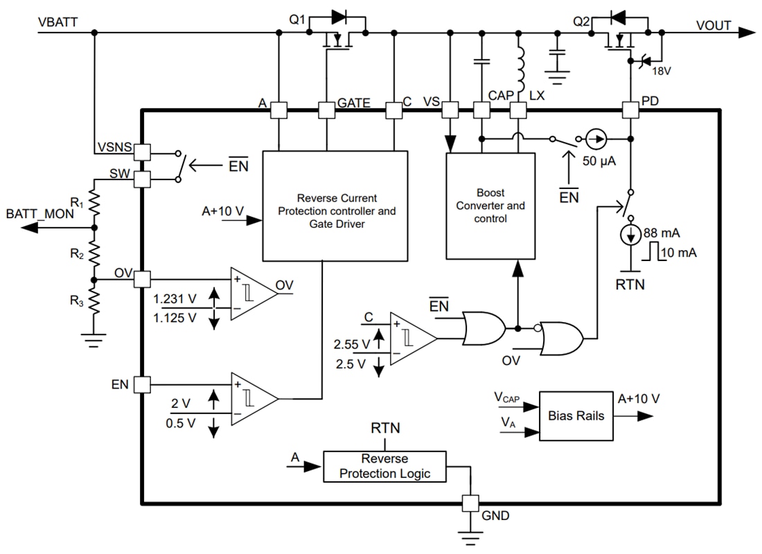
機能ブロック図
公開: 2022-05-06
| 更新済み: 2025-03-06
