Texas Instruments LM74722-Q1 最適ダイオードコントローラ
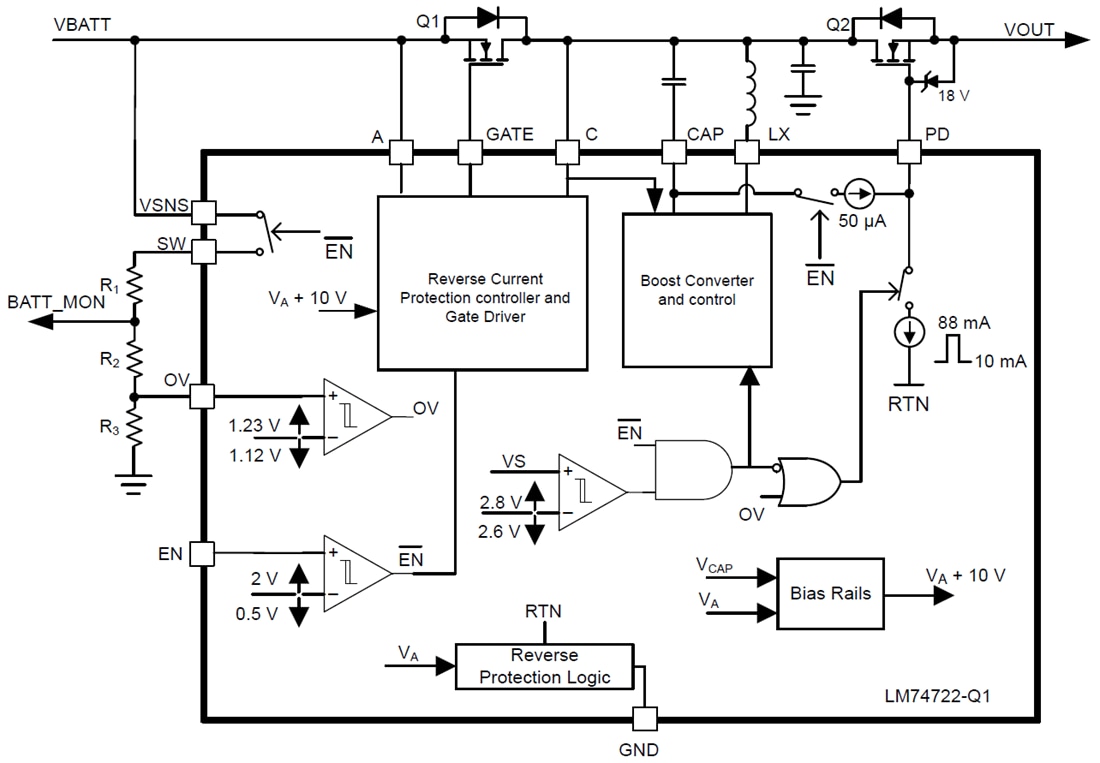
Texas Instruments LM74722-Q1 最適ダイオードコントローラは、外部の連続NチャンネルMOSFETを駆動および制御して、電力パスのオンおよびオフ制御および過電圧保護を備えた最適ダイオード整流器をエミュレートします。3V~65Vの幅広い入力電源により、12Vおよび24Vのバッテリ駆動の自動車ECUの保護と制御が可能になります。このデバイスは、 –65Vまでの負の電源電圧から負荷を保護し、耐えることができます。内蔵の理想ダイオード・コントローラ (GATE) は第1のMOSFETを駆動し、逆入力保護および出力電圧保持用のショットキー・ダイオードを置き換えることができます。高速ターンオン/オフ・コンパレータを搭載した強力な昇圧レギュレータは、たとえば、ECUが入力の瞬断にさらされたり、入力信号に最大200kHzの周波数でACが重畳されたりする、ISO16750またはLV124といった車載テスト時に、堅牢で効率的なMOSFETスイッチング性能を確実に発揮します。Texas Instruments LM74722-Q1は動作中の静止電流が35µA (最大値) と低いため、常時オンのシステム設計が可能になります。このデバイスは電力経路に2番目のMOSFETを配置することで、ENピンを使用した負荷切断制御を可能にします。ENが低の場合、静止電流は3.3µA(最大)に減少します。このデバイスはOVピンを使用し、調整可能な過電圧カットオフまたは過電圧クランプ保護を備えています。特徴
- AEC-Q100で品質評価済み、結果は以下のとおり
- デバイス温度グレード1(-40°C~+125°Cの動作時周囲温度範囲):
- デバイスHBM ESD分類レベル2
- デバイスCDM ESD分類レベルC4B
- 3V~65V入力範囲
- 最低–65Vまでの逆入力保護
- 動作中で35µA(最大)の低自己消費電流
- 3.3µA(最大)小シャットダウン電流(EN = 低)
- 13mV AからCへの順電圧降下安定化による理想的なダイオード動作
- 外部のバックツーバックNチャンネルMOSFETを駆動
- 30mA昇圧レギュレータを内蔵
- 最高200KHzまでのアクティブ整流
- 逆電流遮断に対する0.5μs高速応答
- 0.72μsの早送りGATEターンON遅延
- 調整可能な過電圧保護
- 適切なTVSダイオードにより自動車ISO7637過渡要件に適合
- 省スペース12ピンWSONパッケージでご用意あり
アプリケーション
- 自動車バッテリの保護
- ADASドメインコントローラ
- プレミアムオーディオアンプ
- ヘッドユニット
機能ブロック図
公開: 2024-01-02
| 更新済み: 2024-01-15
