Texas Instruments LM7480x-Q1最適ダイオードコントローラ
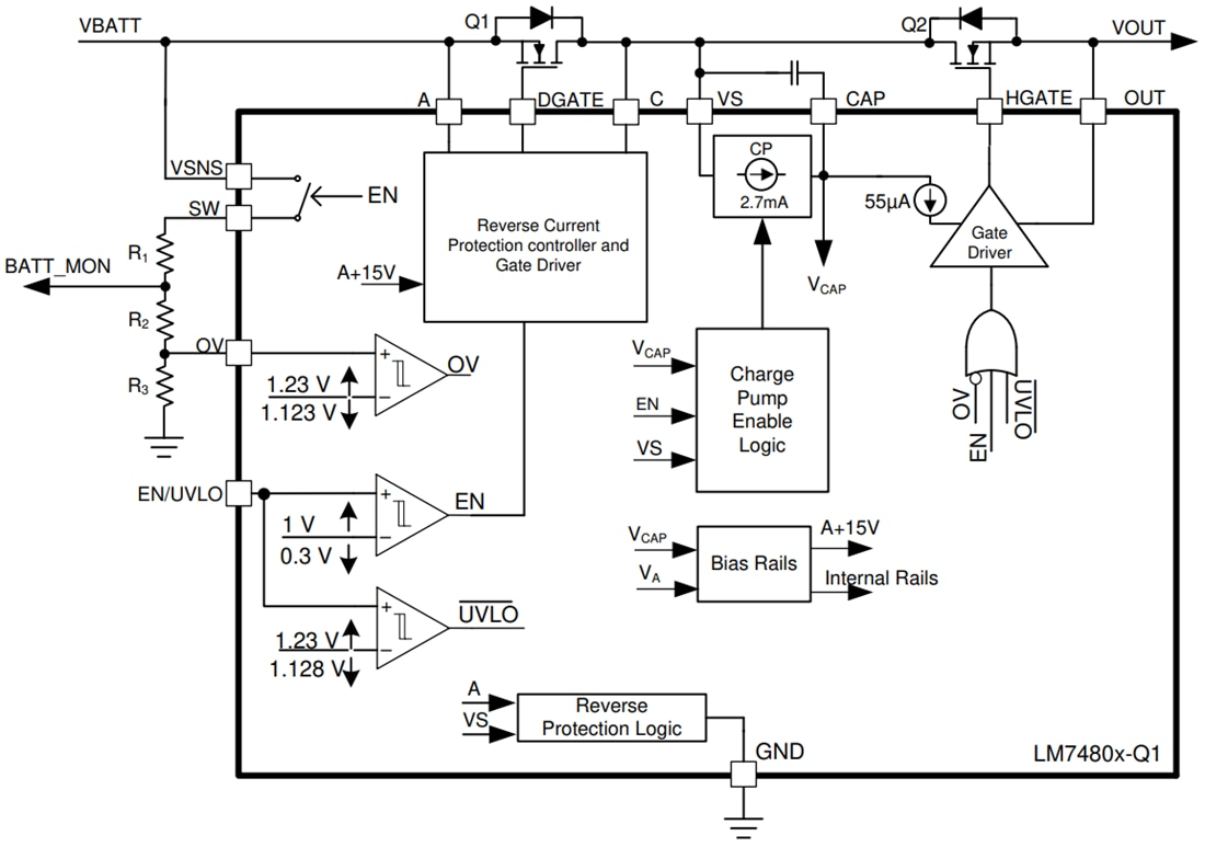
Texas Instruments LM7480x-Q1最適ダイオードコントローラは、外付けバック-to-バックNチャンネルMOSFETを駆動および制御し、電源経路のON/OFF制御と過電圧保護が搭載された理想的なダイオード整流器をエミュレートします。3V ~ 65Vの広い入力供給によって、12Vおよび24V車載バッテリ駆動ECUの保護と制御が可能になります。このデバイスは、最低 –65Vの負の電源電圧に耐え、この電圧から負荷を保護できます。統合最適ダイオードコントローラ(DGATE)は、逆入力保護と出力電圧ホールドアップを目的にショットキーダイオードの代替品として初のMOSFETを駆動します。電力経路に2番目のMOSFETが搭載されており、HGATE制御を使用した負荷切断(ON/OFF制御)と過電圧保護を実現できます。デバイスは、調整可能な過電圧カットオフ保護機能が特徴です。Texas Instruments LM7480x-Q1コントローラは、共通ドレインおよび共通ソース構成の外付けMOSFETを駆動できます。パワーMOSFETの共通ドレイン構成によって、別の最適なダイオードを使用したOR設計に中間点を利用できます。LM7480x-Q1には、65Vの最大電圧定格があります。負荷は、共通ソーストポロジの外部MOSFETを用いてデバイスを構成することによって、24Vバッテリシステムでの200V非抑制負荷ダンプのような拡張過電圧過渡から保護できます。特徴
- AEC-Q100で品質評価済み、結果は以下のとおり
- デバイス温度グレード1(–40°C~+125°C動作周囲温度範囲)
- デバイスHBM ESD分類レベル2
- デバイスCDM ESD分類レベルC4B
- 3V~65V入力範囲
- 最低–65Vまでの逆入力保護
- 共通ドレインおよび共通ソース構成での外付けバック-to-バックNチャンネルMOSFETを駆動
- 10.5mV A~C順方向電圧降下安定化が備わった最適なダイオード動作
- 逆電流遮断に対する0.5μs高速応答
- 20mAピークゲート(DGATE)ターンON電流
- 2.6AピークGATEターンOFF電流
- 過電圧保護を調整可
- 低3μAシャットダウン時電流
- 適切なTVSダイオードを用いた車載ISO7637過渡要件に適合
- 省スペース12ピンWSONパッケージでご用意あり
アプリケーション
- 自動車バッテリの保護
- ADASドメインコントローラ
- カメラECU
- ヘッドユニット
- USBハブ
- 冗長電源用のアクティブORing
機能ブロック図
公開: 2020-12-07
| 更新済み: 2024-10-10
