Texas Instruments LM7481-Q1車載用最適ダイオードコントローラ
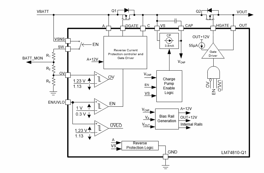
Texas Instruments LM7481-Q1車載用アイディアルダイオードコントローラは、アクティブ整流機能と、負荷ダンプ保護のための調整可能な過電圧カットオフ保護機能を備えています。LM7481-Q1は、外部のバック・ツー・バックNチャネルMOSFETを駆動・制御し、理想的なダイオード整流器をエミュレートします。これにより、電力パスのON/OFF制御と過電圧保護が提供されます。このデバイスは、3V〜65Vの広範な入力電圧範囲に対応しており、12Vおよび24Vの自動車用バッテリ駆動ECUの保護と制御を可能にします。LM7481-Q1は、負の供給電圧が –65Vまで耐え、負荷を保護することができます。TI LM7481-Q1車載用アイディアルダイオードコントローラは、統合型アイディアルダイオードコントローラ(DGATE)を備えており、これにより最初のMOSFETを駆動して、SCHOTTKYダイオードを置き換え、逆入力保護および出力電圧保持を実現します。3.8mAの大容量チャージポンプと、60mAのピークGATEソース電流ドライバステージ、さらに短いターンオンおよびターンオフ遅延時間により、迅速な過渡応答が保証されます。 これにより、ISO16750やLV124などの自動車試験中において、ECUが短時間の入力中断や最大200kHzの周波数を持つAC重畳入力信号にさらされても、堅牢で効率的なMOSFETスイッチング性能が発揮されます。LM7481-Q1コントローラは、パワーパスに2番目のMOSFETを配置し、HGATE制御を使用して負荷切断(ON/OFF制御)および過電圧保護を可能にします。
特徴
- 車載アプリケーション向けAEC-Q100認定
- デバイス温度グレード1の–40°C~+125°Cの動作周囲温度範囲
- デバイスHBM ESD分類レベル2
- デバイスCDM ESD分類レベルC4B
- 3V~65V入力範囲
- 最低–65Vまでの逆入力保護
- 外付けバック・ツー・バックNチャネルMOSFETを駆動
- 9.1mVのA〜Cへの順電圧降下調整により、理想的なダイオード動作を実現
- 高速応答(0.5µs)による低逆検出閾値(–4mV)
- 最高200KHzまでのアクティブ整流
- 60mAピークゲート(DGATE)ターンON電流
- 2.6AピークDGATEターンOFF電流
- 集積3.8mA充電ポンプ
- 過電圧保護を調整可
- 低2.87μAシャットダウン時電流(EN/UVLO=低)
- 2.6AピークDGATEターンOFF電流
- 適切なTVSダイオードを使用して、自動車用ISO7637のトランジェント要件に適合
- 省スペース12ピンWSONパッケージでご用意あり
アプリケーション
- 自動車バッテリの保護
- ADASドメインコントローラ
- ヘッドユニット
- プレミアムオーディオ
- 冗長電源用のアクティブORing
ブロック図
公開: 2020-12-29
| 更新済み: 2025-03-10
