Texas Instruments LM74912-Q1理想ダイオードコントローラ
Texas Instruments LM74912-Q1理想ダイオード・コントローラは、外付けのバック・ツー・バック(逆並列)NチャネルMOSFETを駆動および制御します。この機能は、電力パスのオン/オフ制御と過電圧、低電圧、出力短絡保護を備えた理想ダイオード整流器をエミュレートします。3V~65Vまでの幅広い入力電源により、12Vおよび24V車載バッテリ駆動 ECU の保護と制御が可能になります。このデバイスは、-65Vまでの負の電源電圧から負荷を保護し、耐えることができます。統合された理想ダイオード コントローラ (DGATE) が最初の MOSFET を駆動して、逆入力保護と出力電圧ホールドアップのためにSCHOTTKYダイオードを置き換えます。電力パスの第2のMOSFETにより、過電流および過電圧が発生した場合にHGATE制御を使用して負荷の切断 (オン/オフ制御) が可能です。このデバイスには電流検出アンプが内蔵されているため、可変電流制限機能によって外部MOSFET VDSセンスに基づく短絡保護を実現します。出力に短絡状態が検出されると、デバイスは負荷切断MOSFETをラッチオフします。このデバイスには可変過電圧カットオフ保護機能があります。このデバイスはSLEEPモードが搭載されており、非常に低い静止電流消費 (6µA) を実現すると同時に、車両が駐車状態のときは常時オンの負荷にリフレッシュ電流を供給します。Texas Instruments LM74912-Q1の最高電圧定格は65Vです。特徴
- 自動車アプリケーション向けにAEC-Q100認定済み
- デバイス温度グレード1(-40°C~+125°Cの周囲動作温度範囲)
- 機能安全対応
- 機能安全システム設計を支援する文書を利用可能
- 入力範囲:3V~65V
- -65Vまでの逆入力保護
- 共通ドレイン構成で外部のバックツーバック N チャネル MOSFET を駆動
- 10.5mVA ~ C への順電圧降下レギュレーションによる理想的なダイオード動作
- 低い逆方向検出しきい値 (-10.5mV) と高速応答 (0.5µs)
- 20mAピーク ゲート (DGATE) ターンオン電流
- 2.6AのピークDGATEターンオフ電流
- 可変過電圧および低電圧保護
- MOSFETのラッチオフ状態による出力短絡保護
- 超低消費電力モード、2.5µAのシャットダウン電流 (EN = Low)
- 6µA電流のSLEEPモード (EN = High、SLEEP = Low)
- 適切な過渡電圧サプレッサ (TVS) ダイオードにより車載用ISO7637過渡要件に適合
- 4mm × 4mmの24ピンVQFNパッケージで供給
アプリケーション
- 自動車バッテリの保護
- ADASドメインコントローラ
- インフォテインメントとクラスタ
- 車載用外部アンプ
- 冗長電源用アクティブORing
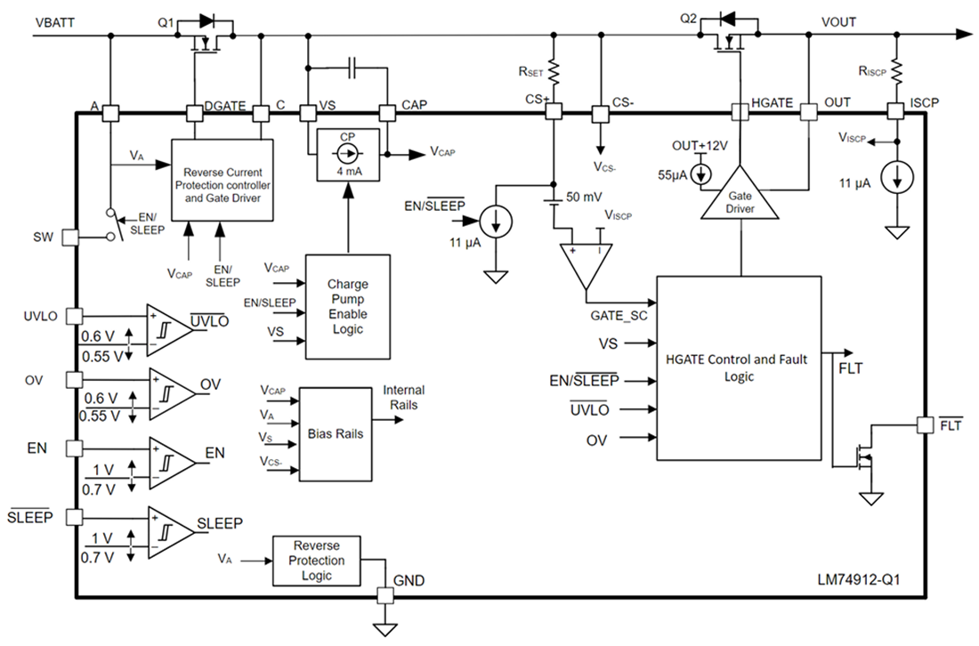
機能ブロック図
公開: 2024-01-12
| 更新済み: 2024-02-07
