Texas Instruments LM749x0-Q1/LM749x0H-Q1アイディアルダイオードコントローラ
テキサス・インスツルメンツ (Texas Instruments)LM749x0-Q1/LM749x0H-Q1理想的なダイオードコントローラは外付けのバック・トゥ・バック接続されたNチャネルMOSFETを駆動・制御し、理想ダイオード整流器をエミュレートします。さらに、電源経路のON/OFF制御に加え、過電流および過電圧保護機能を備えています。3V~65Vの広い入力電源範囲により、12Vおよび24Vの車載バッテリー駆動ECUの保護と制御が可能です。これらのコントローラは、–65Vという低い負電源電圧に対しても耐性を持ち、負荷を保護します。統合型アイディアルダイオードコントローラ(DGATE)は、最初のMOSFETを駆動してショットキーダイオードを置き換え、逆入力保護と出力電圧保持を実現します。電源パスに第2のMOSFETを組み込むことで、デバイスは過電流・過電圧条件下においてHGATE制御を用いた負荷切断(ON/OFF制御)を実現します。LM749x0-Q1/LM749x0H-Q1コントローラは電流検出アンプを統合し、過電流および短絡しきい値を調整可能にすることで、正確な電流監視を実現します。これらのデバイスは、調整可能な過電圧遮断保護機能を備えています。これらのアイディアルコントローラはSLEEPモードを搭載し、静止電流消費を6µAまで低減するとともに、車両が駐車状態にある際には常時ON負荷へリフレッシュ電流を供給します。テキサス・インスツルメンツ (Texas Instruments) LM749x0-Q1は、最大電圧定格65Vを有しています。特徴
- 車載アプリケーション用にAEC-Q100認定済み
- デバイス温度グレード1(–40°C~+125°C動作周囲温度範囲)
- 機能安全対応
- 機能安全システム設計を支援する文書を利用可能
- 3V~65V入力範囲
- 最低–65Vまでの逆入力保護
- 共通ドレイン構成での外付けバックツーバックNチャンネルMOSFETを駆動
- 10.5mV A~C順方向電圧降下安定化が備わった最適なダイオード動作
- 高速応答(0.5µs)による低逆検出閾値(–10.5mV)
- 20mAピークゲート(DGATE)ターンON電流
- 2.6AピークDGATEターンOFF電流
- 調整式過電流と短絡保護
- 10%精度のアナログ電流モニタ出力(IMON)
- 調整可能な過電圧と低電圧保護
- 低2.5µAシャットダウン電流 (EN=Low)
- 6Μa電流(EN=高、スリープ=低)でのスリープモード
- 適したTVSでの自動車ISO7637過渡要件に適合
- 省スペース24ピンVQFNパッケージでご用意あり
アプリケーション
- 自動車バッテリの保護
- ADASドメインコントローラ
- インフォテインメントとクラスタ
- 車載用オーディオ:外付けアンプ
- 冗長電源用のアクティブORing
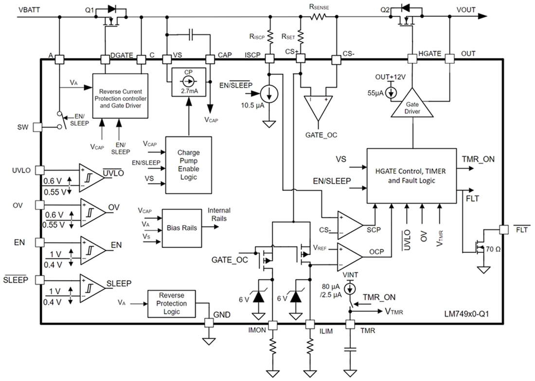
機能ブロック図
公開: 2023-08-04
| 更新済み: 2025-11-28
