Texas Instruments LM7600x/LM7600x-Q1降圧型電圧コンバータ
Texas Instruments LM7600x/LM7600x-Q1降圧型電圧コンバータは、使いやすい同期整流降圧型DC-DCコンバータで、最高60Vの入力から、2.5A(LM76002)または3.5A(LM76003)までの負荷電流を駆動できます。LM7600x/LM7600x-Q1は非常に効率が高く、出力が正確で、ソリューションのサイズも非常に小さくなります。ピーク電流モード制御が採用されています。スイッチング周波数の設定、同期、FPWMオプション、パワー・グッド・フラグ、高精度のイネーブル、可変ソフトスタート、トラッキングなどの追加機能があります。これらの機能により、広範なアプリケーションに対して柔軟で使いやすいソリューションを実現できます。軽負荷時の自動周波数フォールドバックと、オプションの外部バイアスにより、効率が向上します。このデバイスは、必要な外付けコンポーネントが少なく、PCBレイアウトが単純になるようピン配置が設計されており、クラス最高のEMI(CISPR22)と熱性能を実現しています。保護機能として、サーマル・シャットダウン、入力低電圧誤動作防止、サイクルごとの電流制限、短絡保護機能が搭載されています。LM7600x-Q1デバイスは、車載用アプリケーションのAEC-Q100認定を受けています。
特徴
- 同期整流器内臓
- 入力電圧: 3.5V~60V(最大65V)
- 出力電流:
- LM76002: 2.5A
- LM76003: 3.5A
- 出力電圧: 1Vから95% VINまで
- 15µAの自己消費電流調整
- システムレベルの特徴:
- 外部クロックに同期
- 電源正常フラグ
- 高精度イネーブル
- 調整式ソフトスタート(デフォルト6.3ms)
- 電圧トラッキング機能
- ピン選択可能なFPWM動作
- 軽負荷アーキテクチャ(PFM)時の高い効率性
- 広い電圧変換範囲:
- tON-MIN = 65ns (Typical)
- tOFF-MIN = 95ns (Typical)
- 保護機能:
- サイクルバイサイクル電流制限
- ヒカップモード付き短絡保護
- 過温度サーマルシャットダウン保護
アプリケーション
- 通信インフラ
- 資産とフリート管理システム
- ビデオ監視
- プログラマブルロジックコントローラ
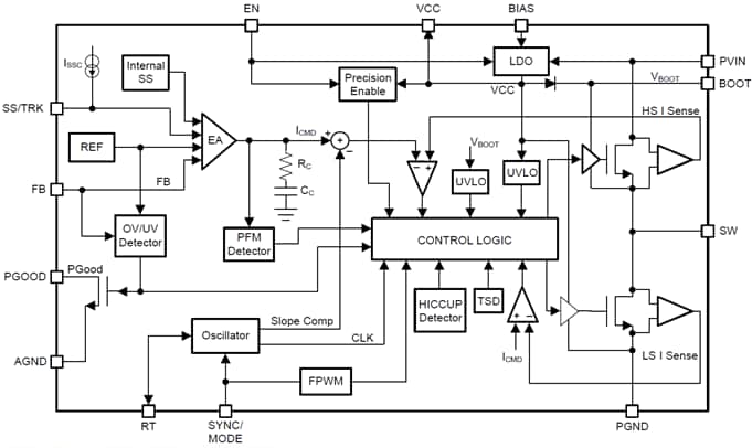
機能ブロック図
公開: 2017-11-29
| 更新済み: 2022-07-13
