Texas Instruments LM76005/LM76005-Q1同期降圧コンバータ
Texas Instruments LM76005/LM76005-Q1 同期降圧DC-DCコンバータは、使いやすい同期降圧DC-DCコンバータで、最大60Vの入力から負荷電流まで駆動できます。公差は最大65V、入力サージ保護が容易になります。LM76005/LM76005-Q1には、ピーク電流モード制御が採用されており、小型ソリューションサイズでの比類のない効率性と出力精度を実現しています。PWMモードとPFMモード間のシームレスな移行は、非常に低いMOSFETオン抵抗と外部バイアス入力とともに、全負荷範囲にわたって卓越した効率を保証します。このデバイスは外付け部品がほとんど必要なく、シンプルなPCBレイアウト用に設計されたピン配列で、クラス最高のEMIおよび熱性能を備えています。Texas Instruments LM76005/LM76005-Q1の小型ソリューションサイズと機能セットは、幅広い最終機器の実装を簡素化するように設計されています。デバイスは、WQFN 30ピン・リードレス・パッケージ(Wettable Flanks)でご用意があります。LM76005-Q1は、自動車アプリケーションを対象としたAEC-Q100認定を受けています。特徴
- 機能安全対応
- 機能安全システム設計を支援する文書を利用可能
- アプリケーションを対象とした設計
- 入力過渡保護65V(最高)まで
- 低EMI要件向けに最適化済
- ピン選択可能なFPWM動作
- 200kHz~500kHzの間で周波数範囲を調整可
- プリバイアス出力電圧での起動
- 保護機能
- サーマルシャットダウン
- 入力の低電圧ロックアウト
- サイクルバイサイクル電流制限
- ヒカップ短絡保護機能
- スケーラブル電源に最適
- LM76002/3(60V、2.5A、または3.5A)と互換性があります。
- 出力電圧:1V~ VIN の95%
- 外部クロックへの同期
- 調整可能なソフトスタート(デフォルト6.3ms)
- 負荷スペクトル全体にわたる低電力消費
- レギュレーション時の静止電流:15µA
- 400kHz時の効率95%(12VIN 、5VOUT 、2A)
- 10mA時のPFM効率92%(12VIN 、5VOUT)
- 効率性向上のための外部バイアスオプション
アプリケーション
- 工業PCとプログラマブル・ロジック・コントローラ
- 資産追跡とフリート管理システム
- 個人輸送車(電気自転車)
- ビデオ監視 (IPネットワークカメラ)
データシート
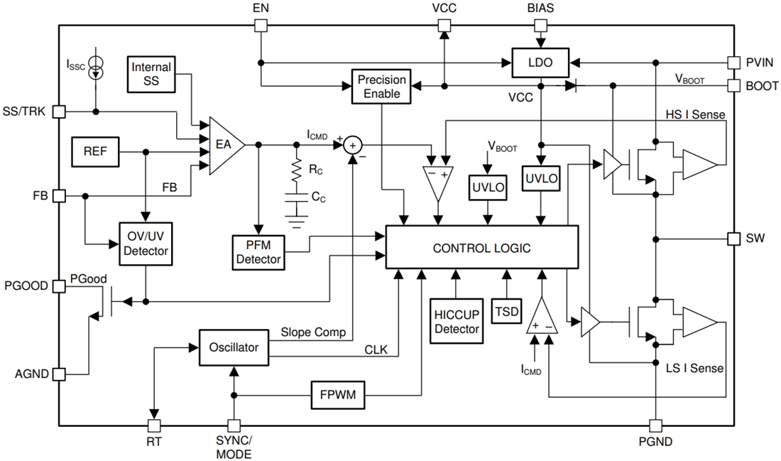
機能ブロック図
公開: 2020-08-18
| 更新済み: 2024-08-13
