Texas Instruments LMG1210 200Vハーフブリッジ・MOSFETとGaN FETドライバ
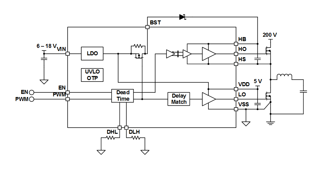
Texas Instruments LMG1210 200VハーフブリッジMOSFETおよび窒化ガリウム電界効果トランジスタ(GaN FET)ドライバは、超高周波および高効率アプリケーション用に設計されています。このデバイスは、調整可能でッドタイム機能、非常に小さい伝播遅延、3.4nsハイサイド・ローサイド整合を特徴とするアプリケーションに最適で、システム効率を最適化できます。LMG1210 MOSFETおよびGaN FETドライバには、供給電圧に関係なく5Vのゲート駆動電圧を確保できる統合LDOが搭載されています。LMG1210を使用するとユーザは、ハイサイド・ブートストラップ・コンデンサの充電に最適なブートストラップ・ダイオードを選択できるようになり、さまざまなアプリケーションで最高の性能を発揮できるようになります。LOW側がオフになっていると、内部スイッチがブートストラプ・ダイオードをオフにし、HIGH側のブートストラップの過充電を防止して逆回復電荷を最小限に抑えます。また、GaN FET全体の追加の寄生容量は1pF以下に最小化されており、追加のスイッチング損失が減少します。LMG1210は、2つの制御入力モード、独立した入力モード(IIM)、PWMモードを実現しています。独立した入力モードを使用すると、専用のピンで各出力を個別に制御できます。PWMモードは、単一の出力から2つの補完出力信号を発生させ、各エッジで0~20nsの間でデッドタイムを調整できるようになります。LMG1210は、–40°C~125°Cの広い温度範囲で動作し、低インダクタンスWQFNパッケージで販売されています。
特徴
- 最高50MHzの動作
- 10nsの標準伝搬遅延
- ハイサイド/ローサイドマッチング3.4ns
- 最小パルス幅74ns
- 2つ制御入力オプション
- デッドタイムを調整できる単一PWM入力
- 独立した入力モード
- 1.5Aピークソースおよび3Aピークシンク電流
- 柔軟性のための外付けブートストラップ・ダイオード
- 電圧レールへの適応を目的とした内部LDO
- 高300V/ns CMTI
- 1pF未満のHOからLOへの容量
- UVLOおよび過温度保護
- 低インダクタンスWQFNパッケージ
アプリケーション
- 高速DC-DCコンバータ
- RF包絡線のトラッキング
- Class-Dオーディオ・アンプ
- Class-Eワイヤレス充電
- 高精度モータ制御
ブロック図
公開: 2019-03-05
| 更新済み: 2023-07-27
