Texas Instruments LMG341xR150は、独自の一連の機能を統合することによって、従来のカスケードGaNおよびスタンドアロンGaN FETに対するスマート代替品を実現しており、あらゆる電源の設計の簡素化、信頼性の最大化、性能の最適化に対応します。
統合型ゲートドライブによって、ほぼゼロのVDSリンギングをともない100V/nsのスイッチングを実現できます。100ns未満の電流制限応答自己保護によって、意図しないシュートスルー事象から保護します。温度過昇シャットダウンは熱暴走を防止し、システムインターフェイスシグナルは自己監視機能を実現します。
特徴
- 高密度電力変換設計が可能
- カスケードまたはスタンドアロンGaN FET全体での卓越したシステム性能
- 設計とレイアウトのしやすさを目的とした低インダクタンス8mm × 8mm QFNパッケージ
- スイッチング性能とEMI制御のために調整可能なドライブ強度
- デジタル障害状態出力信号
- +12Vの非安定化電源のみ必要
- 統合ゲート・ドライバ
- ゼロ・コモンソース・インダクタンス
- 高周波数設計のための20ns伝搬遅延
- 閾値の変動を補償するトリミングされたゲートバイアス電圧によって、信頼性の高いスイッチングを保証
- 25V/ns=100V/ns調整式スルーレート
- TIのGaNプロセスは、信頼性の向上によって認定されるアプリケーション内のハードスイッチングプロファイルの認定済
- 堅牢な保護機能
- 外付け保護部品不要
- <100ns応答での過電流保護
- 150V/nsを超過するスルーレート耐性
- 過渡過電圧耐性
- 過熱保護
- すべての供給レールでの低電圧ロックアウト(UVLO)保護
- デバイスオプション:
- LMG3410R150: ラッチされた過電流保護
- LMG3411R150: サイクル毎の過電流保護
アプリケーション
- 産業用AC-DC
- ノートブックPCの電源アダプタ
- LED信号
- サーボ駆動電力段
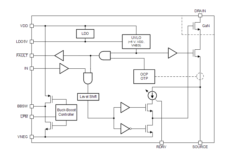
機能図
公開: 2020-03-10
| 更新済み: 2024-05-30

