Texas Instruments LMG3612シングルチャネル、GaN FET
Texas Instruments LMG3612シングルチャネルGaN FETは、スイッチモード電源アプリケーション向けに設計されたドライバを内蔵し、650Vドレイン・ソース電圧と120mΩのドレイン・ソース抵抗を提供します。このICは、 GaN FET、ゲート・ドライバ、および保護機能 を8mm x 5.3mm QFNパッケージに内蔵しています。LMG3612 GaN FETは、電力コンバータのスイッチングに必要な時間とエネルギーを削減する低出力容量性充電を特徴としています。このトランジスタの内部ゲート・ドライバは、GaN FETのオン抵抗を最適化するために駆動電圧を調整します。内部ゲート・ドライバは、総ゲート・インダクタンスとGaN FETコモンソース・インダクタンスを低減し、コモンモード過渡耐性(CMTI)を含むスイッチング性能を向上させます。LMG3612 GaN FETは、コンバータの軽負荷効率要件と、55µAの低自己消費電流と高速起動時間によるバーストモード動作に対応しています。GaN FET 保護機能として、オープンドレインのFLTピンで報告される低電圧ロックアウト (UVLO) および過熱保護が備わっています。代表的なアプリケーションには、AC/DCアダプタと充電器、テレビの電源、モバイル壁コンセント、補助電源、TV用のSMPS電源、LED電源などがあります。
特徴
- ドレイン-ソース間電圧 650V
- ドレイン・ソース間抵抗 120mΩ
- 伝搬遅延が小さく、ターンオン・スルーレート制御を調整可能な内蔵ゲート・ドライバ
- FLTピン通知付きの過熱保護
- AUX静止電流 55µA
- 電源および入力ロジック・ピン最大電圧 26V
- 動作ジャンクション温度範囲 -40°C~150°C
- サーマル・パッド付き8mm × 5.3mmQFNパッケージ
アプリケーション
- AC/DCアダプタと充電器
- AC/DC USB壁コンセント電源
- AC/DC補助電源
- テレビ用電源
- モバイル端末用壁コンセント充電器の設計
- USB壁コンセント用電源
- Auxiliary-power電源
- SMPS電源(TV用)
- LED電源
機能ブロック図
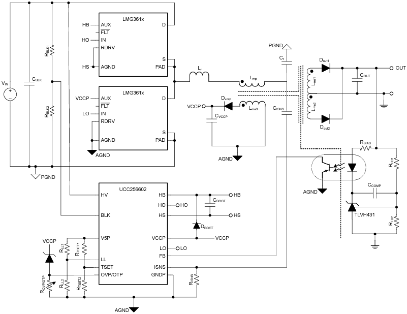
280W LLCコンバータ・アプリケーション図
公開: 2024-01-09
| 更新済み: 2024-08-19
