Texas Instruments LMG3616 650V、GaNパワーFET
Texas Instruments LMG3616 650V、GaNパワーFETは、スイッチモード電源アプリケーション向けに270mΩ 抵抗を提供し、ゲート・ドライバと保護機能を内蔵しています。このGaN FETは、8mm x 5.3mmのQFNパッケージにGaN FETとゲート・ドライバを内蔵することで、設計の簡素化と部品点数の削減を実現しています。LMG3616 GaN FETは、プログラマブルなターンオン・スルーレートにより、EMIとリンギングを制御できます。トランジスタの内蔵ゲート・ドライバは、ドライブ電圧を調整してGaN FETのオン抵抗を最適化します。この内蔵ドライバは、全体的なゲート インダクタンス値とGaN FET同相インダクタンス値を低減し、同相過渡耐性 (CMTI) を含むスイッチング性能を向上させます。主なアプリケーションは、AC/DC USB壁コンセント用電源、AC/DC補助電源、テレビ、TV用SMPS、モバイル端末用壁コンセント充電器の設計、USB壁コンセント用電源などです。特徴
- ドレイン・ソース間電圧 650V
- ドレイン・ソース間抵抗 270mΩ
- 伝搬遅延が小さい内蔵ゲート・ドライバ
- ターンオン・スルーレート制御を調整可能
- FLTピン通知付きの過熱保護
- AUX静止電流 55µA
- 電源および入力ロジック・ピン最大電圧 26V
- 動作ジャンクション温度範囲 -40°C~150°C
- サーマル・パッド付き8mm × 5.3mmQFNパッケージ
アプリケーション
- AC/DCアダプタと充電器
- AC/DC USB壁コンセント電源
- AC/DC補助電源
- テレビ用電源
- モバイル端末用壁コンセント充電器の設計
- USB壁コンセント用電源
- Auxiliary-power電源
- SMPS電源(TV用)
- LED電源
機能ブロック図
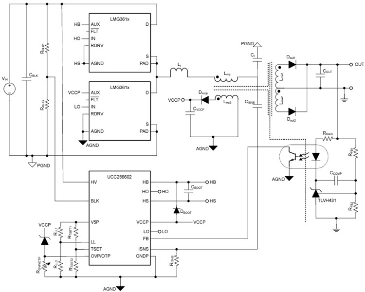
140W LLCコンバータのアプリケーション図
公開: 2024-01-09
| 更新済み: 2024-08-19
