Texas Instruments LMH13000RQEEVM評価モジュール
Texas Instruments LMH13000RQEEVM 評価基板 (EVM) は、13ピンWQFN-HR (HotRod™) パッケージに封止した高速出力電流ドライバであるLMH13000と組み合わせて使用します。この評価基板は、アンプの機能と汎用性を迅速かつ容易に実証できる設計を採用しています。Texas InstrumentsのLMH13000 評価基板は、オンボード・コネクタを使用して電源、複数の信号源、テスト機器にすぐに接続できます。寄生成分およびノイズを最小化するようにレイアウトを最適化済みであり、出力電流の立ち上がり時間と立ち下がり時間を高速化できます。LMH13000RQEEVMは、入力/出力、供給用バナナコネクタ、ジャンパでの一般的な50Ω実験装置に接続でき、さまざまな動作モードを簡単に有効、無効、または構成できます。本評価基板は、産業用光学センサ/セーフティ・ライト・カーテン、3Dスキャン製品/3Dジェスチャ認識、光学時間領域反射率測定 (OTDR)、医療などのアプリケーションに最適です。特徴
- 単一電源電圧の動作範囲:3V~5.5V
- すべての入出力信号に対応する複数のSMAコネクタを容易に使用可能
- デバイスとレーザー電源用の使いやすいバナナ・コネクタ
- SMD VCSELとTO-CANレーザーのフットプリント
- レーザー出力キャリブレーション用のオンボードTIA
- 各種モードでデバイスを構成するためのジャンパ
- 寄生成分とノイズを最小化するための構成を採用したレイアウト
アプリケーション
- タイム・オブ・フライト (ToF) ベースの距離センシング
- 産業用光学センサ
- 3Dスキャン/3Dジェスチャ認識
- OTDR
- 大電流、高速負荷
- 工場内のセーフティ・ライト・カーテン
- 医療の生体外診断 (IVD)/フロー・サイトメーター
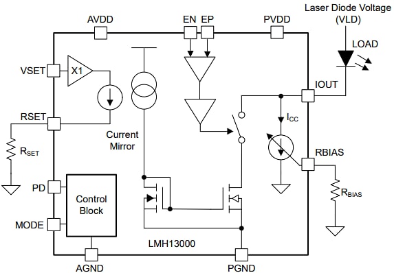
機能ブロック図
公開: 2025-05-08
| 更新済み: 2025-06-02
