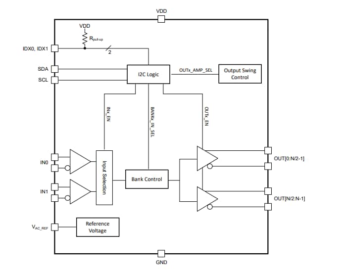
TI LMK1D1208I2C低付加ジッタLVDSバッファは、50Ω伝送ラインの駆動を目的としています。さらに、ユーザーがシングルエンドモードで入力を駆動している場合、未使用の負の入力ピンに適切なバイアス電圧を適用する必要があります。このデバイスのI2Cプログラミングを使用すると、シングル・バンク・バッファ(2つの入力のうちの1つは8つの出力ペアに分配)またはデュアル・バンク・バッファ(各入力は4つの出力ペアに分配)としての構成が可能になります。LMK1D1208Iは、標準(350mV)またはブースト(500mV)スイングのいずれかを有するように各出力を構成できます。LMK1D1208Iには、I2Cプログラミングを介した個々の出力チャンネルの有効化/無効化が組み合わされています。バッファは、入力信号なしで出力での発振を防止するフェイルセーフ入力を実現しており、VDDが供給される前の入力信号が可能になります。
LMK1D1208Iは、1.8V、2.5V、または3.3V供給環境で動作し、–40°C~105°C(周囲温度)が特徴です。
特徴
- 2つの入力と8つの出力を備えた高性能LVDSクロックバッファファミリ
- 最大2GHzの出力周波数
- 1.8V / 2.5V / 3.3V ± 5%の電源電圧
- I2Cプログラミングを介したデバイスの構成可能性
- 個々の入力および出力有効/無効
- 個々の出力振幅選択(標準またはブースト)
- バンク入力マルチプレクサ
- IDXピンを介して4つのI2Cアドレスをプログラム可能
- 156.25MHz低付加ジッタの場合に12kHz~20MHzの範囲で< 60fsの最大RMS
- -164dBc/Hz(標準)超低位相ノイズフロア
- < 575ps(最大)超低伝播遅延
- 20psの最大出力スキュー
- 汎用入力は、LVDS、LVPECL、LVCMOS、HCSL、CMLを受け入れます。
- フェイルセーフ入力
- 静電容量結合入力に利用できるLVDSリファレンス電圧、VAC_REF
- –40°C~105°Cの工業温度範囲
- 6mm × 6mm、40ピンVQFN(RHA)パッケージでご用意あり
アプリケーション
- テレコミュニケーションとネットワーキング
- 医療用画像処理
- 試験機器および測定機器
- ワイヤレス通信
- 業務用オーディオ/ビデオ
アプリケーションの例
ブロック図
公開: 2022-04-05
| 更新済み: 2022-04-27

