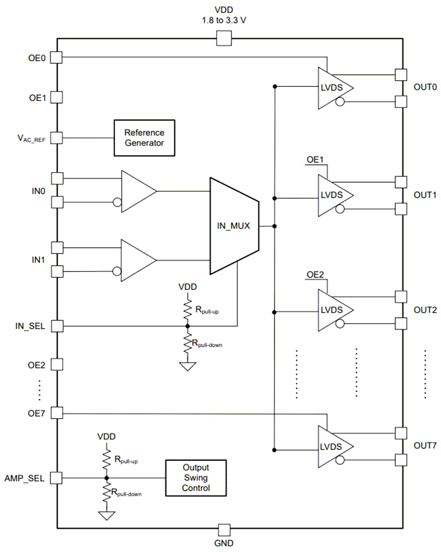
Texas Instruments LMK1D1208Pは、50Ω伝送線の駆動を目的に特別に設計されています。シングルエンドモードで入力を駆動する場合、適切なバイアス電圧を未使用の負の入力ピンに適用します。IN_SELピンは、出力にルーティングされる入力を選択します。この部品は、フェイルセーフ入力機能をサポートしています。このデバイスには、入力信号が存在しない場合に出力のランダム発振を防止する入力ヒステリシスがさらに組み込まれています。
各LVDS差動出力は、対応するOExピンをLOGIC HIGH 1に設定することで有効にできます。このピンがロジック低0に設定されていると、Hi-Z状態で出力が無効になり、電力消費が低減されます。デバイスは、1.8V、2.5V、または3.3V供給環境で動作し、–40°C~105°C(周囲温度)が特徴です。
特徴
- 2個の入力と8個の出力(2:8)を搭載した高性能LVDSクロックバッファファミリ
- 最大2GHzの出力周波数
- 個々の出力有効/無効のためのハードウェアピン
- 1.8V/2.5V/3.3V ± 5%の電源電圧
- 低付加ジッタ(156.25MHzの場合に12kHz~20MHzの範囲で< 60fsの最大rms)
- -164dBc/Hz(標準)超低位相ノイズフロア
- < 575ps(最大)超低伝播遅延
- 20psの最大出力スキュー
- フェイルセーフ入力
- 汎用入力は、LVDS、LVPECL、LVCMOS、HCSL、CMLを受け入れます。
- 静電容量結合入力に利用できるLVDSリファレンス電圧、VAC_REF
- –40°C~105°Cの工業温度範囲
- 6mm × 6mm、40ピンVQFNパッケージ
アプリケーション
- テレコミュニケーションとネットワーキング
- 医療用画像処理
- 試験と計測
- 無線インフラ
- Proオーディオ、ビデオ、看板
機能ブロック図
公開: 2022-04-05
| 更新済み: 2022-04-25

