Texas Instruments LMK1D2106/LMK1D2108 LVDSクロックバッファ
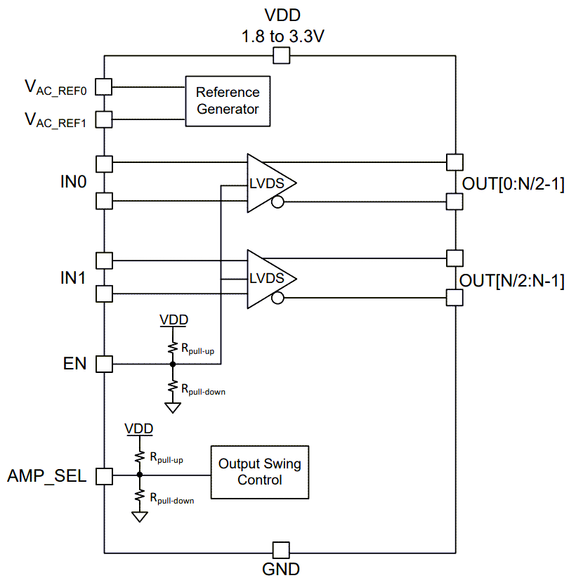
Texas Instruments LMK1D2106/LMK1D2108 LVDSクロックバッファは、50Ωの伝送ラインを駆動するように特別に設計されています。シングルエンドモードで入力を駆動する場合、適切なバイアス電圧を未使用の負の入力ピンに適用します。LMK1D2106は、12組の差動LVDSクロック出力(OUT0~OUT11)に対して、2つの選択可能なクロック入力(IN0、IN1)の1つを最小限のスキューで分配します。同様に、LMK1D2108は、16組の差動LVDSクロック出力(OUT0~OUT15)に対して分配します。各バッファブロックは、1つの入力と最大6つ(LMK110D2106)または8つ(LMK1108)のLVDS出力で構成されています。入力は、LVDS、LVPECL、HCSL、CML、またはLVCMOSです。制御ピン(EN)を使用すると、Texas Instruments LMK1D2106/LMK1D2108出力バンクを有効または無効にできます。このピンをオープン状態で維持すると、両方のバンク出力が有効になります。制御ピンをロジック「0」に切り替えると、両方のバンク出力が無効になります(静的ロジック「0」)。制御ピンをロジック「1」に切り替えると、一方のバンクの出力が無効になり、もう一方のバンクの出力が有効になります。この部品は、フェイルセーフ機能もサポートしています。このデバイスには、入力信号が存在しない場合に出力のランダム発振を防止する入力ヒステリシスがさらに組み込まれています。デバイスは、1.8V、2.5V、または3.3V供給環境で動作し、–40°C~105°C(周囲温度)が特徴です。
特徴
- 高性能LVDSクロック・バッファ・ファミリ(最大2GHz)
- デュアル1:6差動バッファ
- デュアル1:8差動バッファ
- 1.71V~3.465V供給電圧
- 低付加ジッタ:156.25MHzの場合に12kHz~20MHzの範囲で< 60fsの最大RMS
- -164dBc/Hz(標準)超低位相ノイズフロア
- < 575ps(最大)超低伝播遅延
- 20psの最大出力スキュー
- 高スイングLVDS (ブーストモード) (AMP_SEL = 1の場合に標準500mV VOD)
- ENピンを使用したバンクの有効化/無効化
- フェイルセーフ入力動作
- 汎用入力は、LVDS、LVPECL、LVCMOS、HCSL、CML信号レベルを受け入れる
- 静電容量結合入力に利用できるLVDSリファレンス電圧、VAC_REF
- –40°C~105°Cの工業温度範囲
- でのパッケージ
- LMK1D2106:6mm × 6mm、40ピンVQFN
- LMK1D2108:7mm × 7mm、48ピンVQFN
アプリケーション
- テレコミュニケーションとネットワーキング
- 医療用画像処理
- 試験と計測
- 無線インフラ
- Proオーディオ、ビデオ、看板
機能ブロック図
公開: 2022-04-06
| 更新済み: 2022-04-22
