Texas Instruments LMK1D210x低付加ジッタLVDSバッファ
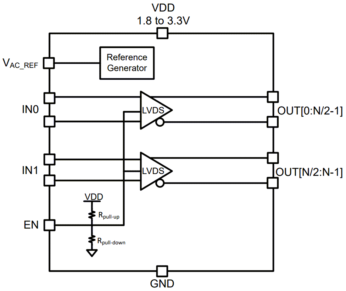
Texas Instruments LMK1D210x低付加ジッタLVDSバッファは、クロック分配のための最小スキューが備わった最大8ペアの差動LVDSクロック出力(OUT0、OUT7)の合計に対して、2つのクロック入力(IN0、IN1)を分配します。各バッファブロックは、1つの入力と最大4つのLVDS出力で構成されています。入力は、LVDS、LVPECL、HCSL、CML、またはLVCMOSです。LMK1D210xは、50Ω伝送ラインの駆動を目的に特別に設計されています。シングルエンドモードで入力を駆動する場合、適切なバイアス電圧を未使用の負の入力ピンに適用する必要があります。制御ピン(EN)を使用すると、出力バンクを有効または無効にできます。このピンがオープンのままになっていると、すべての出力が有効になっている2つのバッファが有効になり、ロジック「0」に切り替えると、すべての出力を持つ両方のバンクが無効になります(静的ロジック「0」)。ロジック「1」に切り替えると、1つのバンクとその出力が無効になり、一方の出力が有効になります。この部品は、フェイルセーフ機能をサポートしています。このデバイスには、入力信号が存在しない場合に出力のランダム発振を防止する入力ヒステリシスがさらに組み込まれています。
Texas Instruments LMK1D210xは、1.8V、2.5V、または3.3V供給環境で動作し、–40°C~105°C(周囲温度)が特徴です。
特徴
- 高性能LVDSクロック・バッファ・ファミリ(最大2GHz)
- デュアル1:2差動バッファ
- デュアル1:4差動バッファ
- 1.71V~3.465V供給電圧
- フェイルセーフ入力動作
- 低付加ジッタ:(12kHz 20MHz @ 156.25MHzで<最大60fs RMS)
- -164dBc/Hz(標準)超低位相ノイズフロア
- 非常に低い伝搬遅延(最大< 575ps)
- 最大20psの出力スキュー
- 汎用入力は、LVDS、LVPECL、LVCMOS、HCSL、CML信号レベルを受け入れます。
- 静電容量結合入力に利用できるLVDSリファレンス電圧、VAC_REF
- –40°C~105°Cの工業温度範囲
- でのパッケージ
- LMK1102: 3mm x 3mm、16ピンVQFN
- LMK1104: 5mm x 5mm、28ピンVQFN
アプリケーション
- テレコミュニケーションとネットワーキング
- 医療用画像処理
- 試験と計測
- 無線インフラ
- Proオーディオ、ビデオ、看板
機能ブロック図
公開: 2022-03-10
| 更新済み: 2022-03-15
