Texas Instruments LMK6EVM評価モジュール
Texas Instruments LMK6EVM評価モジュールは、低ジッタ、高性能、固定周波数のBAW(バルク弾性波)発振器であるLMK6C/LMK6Pの性能を評価するためのプラットフォームです。このBAWは、他の回路をが搭載されているパッケージに高精度および超低ジッタ・クロックを直接統合できるマイクロ共振器技術です。LMK6EVM評価モジュールは、コンプライアンステスト、性能評価、初期システムプロトタイピング用の出力クロックソースとしても使用できます。LMK6EVMモジュールが備えているボード上のエッジローンチSMAポートから、LMK6C/LMK6P発振器のクロック出力を構成できます。これにより、デバイスをテスト機器およびリファレンスボードに市販の同軸ケーブル、アダプタ、またはバランを使用(別売)とインターフェイス接続できます。LMK6EVM評価モジュールは、LMK6C/LMK6P発振器を搭載し、電気通信、データとエンタープライズ・ネットワーク、産業のアプリケーションに使用される高速SERDESでのリファレンスとコア・クロック向けの設計を採用しています。特徴
- 低出力ジッタ
- 高性能
- 標準的なパッケージ封止の発振器 4ピンまたは6ピンの3.2mm x 2.5mmおよび2.5mm x 2mm
- TIのBAW技術を活用した固定周波数の発振器
- 電源電圧オプション 1.8V、2.5V、または3.3V
接続図
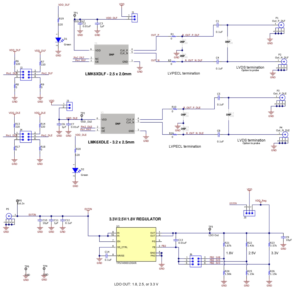
回路図
その他の資料
公開: 2023-01-27
| 更新済み: 2023-03-01
