Texas Instruments LMR14010A降圧コンバータ
Texas Instruments LMR14010A降圧コンバータは、パルス幅変調(PWM)DC-DCバック・レギュレータで、4V~40Vの広い入力電圧範囲が備わっています。これらのコンバータは、0.7MHzの固定周波数で動作し、出力リップル電圧を最小限に抑えながら小型の外付け部品を使用できます。このデバイスには、パルス毎の電流制限、熱センシング、過度の電力消費のためのシャットダウンといった内蔵保護機能があります。LMR14010A降圧コンバータは、ソフトスタート、低ドロップアウト動作、Eco-mode™軽負荷での超高効率が特徴です。一般的なアプリケーションには、スマートメータ、家電、エレベータ、エスカレータ、カメラがあります。LMR14010A降圧コンバータは、最大1A負荷電流および0.765V公称帰還電圧向けに最適化されています。このカスタム設計は、WEBENCH® Power Designer搭載されているLMR14010Aレギュレータを使用して作成できます。LMR14010Aコンバータは、薄型TSOT-6Lパッケージでご用意があり、2.9mm x 1.6mm x 0.85mm寸法になっています。これらのコンバータは、産業用から車載用まで、さらなる広範なアプリケーションに適しています。
特徴
- 4V〜40Vの入力電圧範囲で、45Vまでの過渡保護あり
- 0.7MHzのスイッチング周波数
- Ecomode™による軽負荷時の超高効率
- 低ドロップアウト動作
- 最大1Aの出力電流
- 高精度イネーブル入力
- 過電流保護
- 内部補償
- ソフトスタート内蔵
- 小さな総合的ソリューション・サイズ (TSOT-6Lパッケージ)
アプリケーション
- スマートメータ
- 電化製品
- エレベータ
- エスカレータ
- カメラ
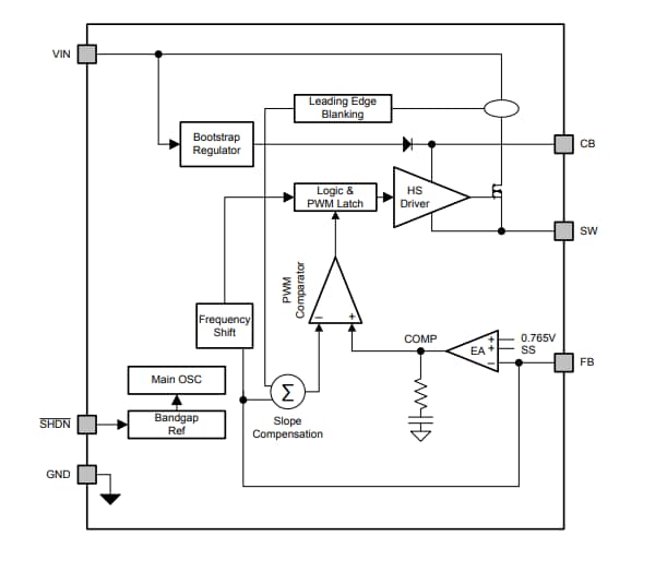
機能ブロック図
公開: 2018-06-21
| 更新済み: 2023-03-02
