Texas Instruments テキサス・インスツルメンツLMR1420xシリーズSIMPLE SWITCHER®降圧型電圧レギュレーター
テキサス・インスツルメンツのLMR1420x SIMPLE SWITCHER®降圧型電圧レギュレーターは、PWM DC/DCバック(降圧)レギュレーターです。4.5V~42Vの広い入力範囲を持つこれらの製品は、非安定化電源のコンディショニングなどの幅広いアプリケーションに使用できます。これらの電圧レギュレーターは、効率を最大限まで高める(85%、代表値)低RDSON(0.9Ω、代表値)の内部スイッチが特長です。動作周波数は1.25MHzに固定されており、小型の外付けコンポーネントを使用できる一方で、出力電圧リップルを低く抑えることが可能です。ソフトスタートはシャットダウン ピンと外付けRC回路を使用して実装でき、特定のアプリケーションに合わせてソフトスタート時間を設定することができます。LMR14203は最大300mAの負荷電流に合わせて最適化されており、LMR14206は最大600mAの負荷電流と0.765Vの公称帰還電圧に合わせて最適化されています。その他の機能としては、サーマル シャットダウン、VIN低電圧ロックアウト、ゲートドライブ低電圧ロックアウトなどがあります。LMR1420xは、ロー プロファイルのTSOT-6Lパッケージで供給されます。LMR14203 is optimized for up to 300mA load current, and the LMR14206 is optimized for up to 600mA load current with a 0.765V nominal feedback voltage. Additional features include thermal shutdown, VIN undervoltage lockout, and gate drive undervoltage lockout. The LMR1420x is available in a low-profile TSOT-6L package.
特徴
- Input voltage range of 4.5V to 42V
- Output voltage range of 0.765V to 34V
- 1.25MHz switching frequency
- Low shutdown Iq, 16μA typical
- Short circuit protected
- Internally compensated
- Soft-start function
- Thin SOT23-6 package (2.97 x 1.65 x 1mm)
アプリケーション
- Point-of-load conversions from 5V, 12V, and 24V rails
- Space-constrained applications
- Battery powered equipment
- Industrial distributed power applications
- Power meters
- Portable hand-held instruments
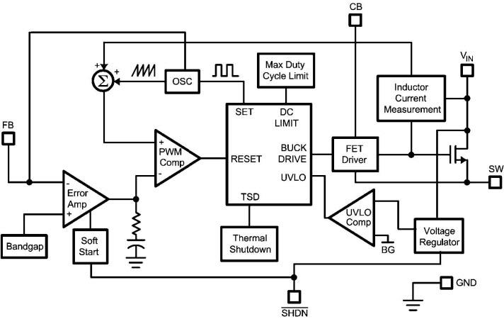
Block Diagram
Development Tools
公開: 2012-07-20
| 更新済み: 2022-03-11
