LMR36510は、最適な効率と出力電圧精度を実現するために、ピーク電流モード制御を採用しています。柔軟性を実現することによって広い入力電圧への直接接続、またはデバイスの起動とシャットダウンの正確な制御を実現できます。内蔵のフィルタリングと遅延により、パワー・グッド・フラグはシステム・ステータスの真の表示を可能にし、外部スーパーバイザーの必要性を排除します。
統合と内部補償により、多くの外付け部品が不要になり、シンプルなPCBレイアウト用に設計されたピンアウトを提供します。このデバイスの機能セットは、幅広い最終機器への実装を簡素化するように設計されています。
LMR36510は、LMR36520(65V,2A)およびLMR33610,LMR33620,LMR33630,LMR33640(36V,1A/2A/3A/4A)とピン互換性があり、現在の SIMPLE SWITCHER コンバータファミリを完成させています。この機能により、基板レイアウトを再設計することなく、一般的に使用されるさまざまな電圧および電流定格に対応するワイドVIN コンバータの使いやすさと拡張性が向上します。その結果、全体的なコスト、設計労力、市場投入までの時間が最適化されます。
Texas Instruments LMR36510は、8ピンHSOICパッケージで提供されます。
特徴
- 信頼性が高く堅牢なアプリケーション用に設計されています。
- 入力過渡保護70V(最高)まで
- 保護機能として、サーマル・シャットダウン、入力不足電圧誤動作防止、サイクルごとの電流制限、短絡保護機能が搭載されています。
- 工業スケーラブル電源に最適
- ピン互換性
- LMR36520(65V~2A)
- LMR33610/LMR33620/LMR33630/LMR33640(36V,1A,2A,3A, または4A)
- ソリューションサイズ、コスト、設計の複雑性の削減に貢献する内部補償
- 400kHz周波数
- ピン互換性
- 変換範囲が広い
- 入力電圧範囲:4.2V~65V
- 出力電圧範囲:VIN の1V~95%
- 負荷スペクトル全体にわたる低消費電力
- 90%効率:400kHzで24VIN 5VOUT,1A
- PFMモードでの軽負荷効率の向上
- 26µAの小さい動作自己消費電流
- フィルタと遅延リリースによる電源正常出力
アプリケーション
- IPネットワークカメラ
- アナログセキュリティカメラ
- HVACバルブとアクチュエータ制御
- ACドライブおよびサーボドライブ制御モジュール
- アナログ入力モジュールと混合IOモジュール
- 汎用ワイドVIN 電源
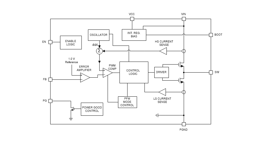
ブロック図
公開: 2020-04-13
| 更新済み: 2024-06-05

