Texas Instruments LMR60430-Q1同期降圧コンバータ
Texas Instruments LMR60430-Q1同期降圧コンバータは、3V~36V(42Vトランジェント)、3A 車載アプリケーション用に設計された同期降圧コンバータです。LMR60430-Q1は、超小型、2.5mm × 2mm、HotRod QFN-9 パッケージ(ウェッタブルフラン クが利用可能)にスペクトラム拡散機能を搭載したバリエーションを提供し、インダクタンスを低減して低(EMI)性能を実現することで、車載やその他のノイズに敏感な設計の認定を容易にします。すべてのデバイスのバリエーションは、出力電圧ノード、フィードバック、およびグランドの間に抵抗分圧器を含めることにより、1V~20Vまでの電圧を出力することができます。各デバイスは、出力電圧ノードをフィードバックピンに直接接続することで、固定出力電圧を供給することもできます。30ns最小オン時間を持つ電流モード制御アーキテクチャにより、高周波での高い変換比、容易なループ補償、高速過渡応答、優れた負荷およびライン・レギュレーションを実現します。オープンドレインパワーグッド出力は、電源シーケンス要件を容易にします。Texas Instruments LMR60430-Q1の MODE/SYNC ピンは、動作モードの選択を可能にします。強制パルス幅変調(FPWM)モードでは負荷全体のスイッチング周波数が一定になり、オートモードではパルス幅変調(PWM)とパルス周波数変調(PFM)のスイッチングをシームレスに切り替えることができます。自動モードでは、LMR60430-Q1はわずか5µAの静止電流しか消費せず、あらゆる負荷で高効率を実現します。コンパクトなPCBレイアウトを可能にするために必要な外付け部品はわずかです。Texas Instruments LMR60430-Q1は、電流レベルが0.6Aから6Aまでのピン互換デバイスファミリの一部です。
特徴
- AEC-Q100デバイス温度等級1(-40°C~+125°C周囲動作温度範囲)で車載アプリケーションに適合
- 機能安全システム設計に役立つ資料を利用可能
- 幅広い動作入力電圧:3V~36V(42V絶対最大)
- 超低自己消費電流
- 0.65µAシャットダウン電流
- 5µA無負荷待機電流
- ピン・プログラマブル出力電圧オプションは、固定1.8V/ADJ、3.3V/ADJ、5V/ADJ、1V~20Vまでの調整可能な出力電圧範囲で利用可能です。
- 低い最小tON(標準値30ns)
- 低電磁干渉(EMI)要件に対応した設計
- CISPR25クラス5コンプライアンスを容易にします。
- 低インダクタンス HotRod™QFNパッケージ
- スペクトラム拡散オプションあり
- プログラム可能なスイッチング周波数:200kHz~2.2MHz
- FPWM、PFM、または外部周波数同期が可能
- スケーラブル電源用に設計され、 LMR60406-Q1 、 LMR60410-Q1 、 LMR60420-Q1 、および LMR60440-Q1 とピン互換性があります。
- パワーグッド電源シーケンス用出力
アプリケーション
- 車載カメラアプリケーション
- 自動車運転支援システム
- 自動車ボディ用途
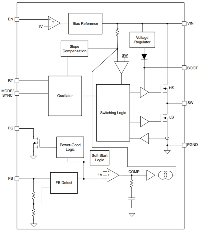
機能ブロック図
公開: 2025-08-27
| 更新済み: 2025-09-09
