Texas Instruments LMR71915EVM-FLBK Fly-Buck™ コンバータ評価モジュール
Texas Instruments LMR71915EVM-FLBKフライバック™ コンバータ評価モジュールは、LMR71915FDDARを実証し、安定化が図られた12V出力を生成します。LMR71915FDDARは、500kHzスイッチング周波数をともなってトランスの一次側で625mA負荷を供給できます。TI LMR71915FDDARは、同期バックコンバータで、広い入力電圧範囲、パワーMOSFET内蔵、過電流保護、高精度イネーブルが備わっています。このデバイスは、-40°C ~ +150°Cの接合部温度範囲に渡って動作するように定格されています。特徴
- 36V〜115Vの広い入力電圧範囲
- 固定3msソフトスタート
- COTモード制御アーキテクチャ
- ピークおよびバレー電流制限保護
- FPWMモード(Fly-Buckコンバータ機能用)
- 使いやすさを目的としたSOIC-8パッケージ
アプリケーション
- 通信–ブリックパワーモジュール
- 産業用バッテリパック (≥10S)
- バッテリパック-電動バイク、電動スクータ、LEV
- モータドライブ、ドローン
- 工場オートメーション- PLC
- グリッドインフラ-ソーラー
- 工業、車載、テレコムシステムでの一般的な絶縁バイアス供給
レイアウト
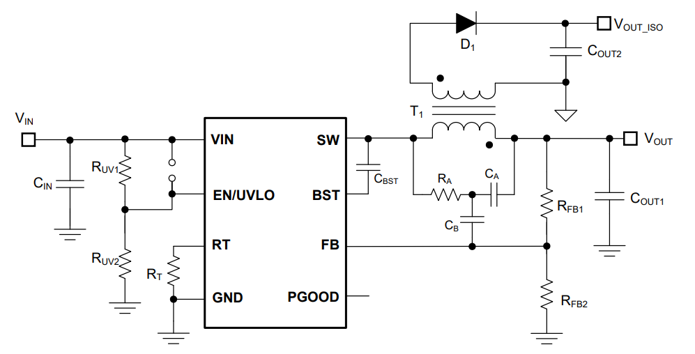
簡略図
テストセットアップ
公開: 2025-09-15
| 更新済み: 2025-09-23
