Texas Instruments LMS3635-Q1/LMS3655/-Q1降圧型コンバータ
Texas Instruments LMS3635-Q1/LMS3655/LMS3655-Q1 36V同期バック降圧型コンバータは高性能アプリケーション用に最適化されており、3.3V、5Vの出力電圧、または1V~15Vで調整可能な出力を実現しています。低自己消費電流に加えてPWMモードとPFMモードの間のシームレスな移行によって、すべての負荷で高い効率性と優れた過渡応答が確保されます。高度な高速回路によってLMS3655-Q1は、24Vの入力を400kHzの固定周波数で3.3V出力に安定化を図ると同時に、5.5Aの連続負荷電流も可能にします。革新的な周波数フォールドバックアーキテクチャによって、わずか3.5Vの入力電圧から3.3V出力の安定化を図ります。この入力電圧は、42Vまでの過渡耐性によって最高36Vまで可能で、入力サージ保護設計を容易にします。LMS3635-Q1およびLMS3655-Q1デバイスは、車載用アプリケーションのAEC-Q100認定を受けています。特徴
- 12V~5Vで変換を行いながら96%のピーク効率
- 低EMIとスイッチノイズ
- スイッチノードリンギングを最小化
- 擬似ランダムスペクトラム拡散
- 400kHz(±10%)の固定スイッチング周波数
- 接合部温度範囲: –40°C~+150°C
- 外付け周波数同期機能
- 内部フィルタと3msリリースタイマーが備わったリセット出力
- 効率性改善のための自動軽負荷モード
- ピンセレクタブル強制PWMモード
- 内蔵補償、ソフトスタート、電流制限、サーマルシャットダウン、UVLO
- 25°C(typ)で3.5A負荷の0.35Vドロップアウト
- 32µA IQ_VIN: 3.3 VOUTおよび無負荷(typ)での自己消費電流
- 連続負荷電流: 5.5A
- 調整可能な出力電圧(1V~20V)
- 基準電圧公差: ±1.5%
- 4mm × 5mm、0.5mmピッチ、SONパッケージ
アプリケーション
- ノイズの影響を受けやすい医療アプリケーション
- 電気通信
- 高性能工業
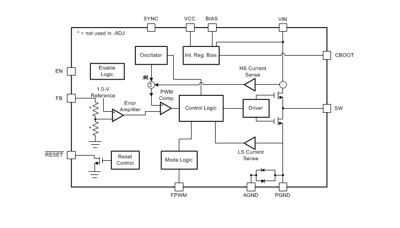
ブロック図
公開: 2017-10-20
| 更新済み: 2022-07-05
