Texas Instruments LMX2592広帯域周波数シンセサイザ
Texas Instruments LMX2592広帯域周波数シンセサイザは、統合VCOを備えた低ノイズの広帯域RF PLLです。この統合VCOは、20MHz~9.8GHzの周波数範囲に対応しています。このデバイスは、分数Nモードおよび整数Nモードの両方に対応しており、32ビット分数分周期で細かい周波数の選択が可能です。6GHz出力向け49fsの統合ノイズによって、低ノイズソースに最適です。クラス最高レベルのPLLおよびVCOノイズを統合LDOと組み合わせたこのデバイスでは、高性能システムにおける複数のディスクリートデバイスが不要となりました。特徴
- 出力周波数範囲: 20~9800MHz
- 業界を代表する位相ノイズ性能
- VCO位相ノイズ: 6GHz出力向け1MHzオフセットで-134.5dBc/Hz
- 正規化PLLノイズフロア: -231dBc/Hz
- 正規化されたPLLフリッカノイズ: -126dBc/ Hz
- 6GHz出力向け49fs RMSジッタ(12kHz~20MHz)
- 最大1400MHzの入力クロック周波数
- 最大200MHzの位相検出器周波数、および整数Nモードで最大400MHz
- 分数および整数モードに対応
- デュアル差動出力
- スプールを低減する革新的なソリューション
- <25µsの高速較正モード
- プログラマブル位相調節
- プログラマブル充電ポンプ電流
- プログラマブル出力電力レベル
- SPIまたはµWire(4線式シリアルインターフェース)
- 単電源動作: 3.3V
アプリケーション
- 試験/測定用設備
- 防衛とレーダー
- マイクロ波バックホール
- 高速データ変換用の高性能クロックソース
- 衛星通信
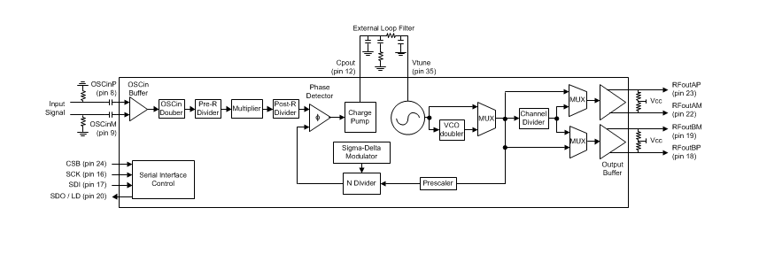
ブロック図
公開: 2016-02-24
| 更新済み: 2022-03-11
