Texas Instruments LMX2820を使用すると、ユーザーは複数のデバイスの出力を同期できます。また、入力と出力の間に決定論的な遅延が必要なアプリケーションも実現できます。高速キャリブレーション・アルゴリズムによってVCOキャリブレーション時間が短縮され、高速周波数ホッピングが必須となるシステムが実現します。LMX2820は、JESD204B規格に準拠したSYSREFを生成または反復でき、高速データコンバータを対象とした低ノイズ・クロック・ソースとしての使用が可能になります。このシンセサイザは、外付けVCOと共に使用することもできます。低スプリアス伝送のオフセット混合をサポートするために、ダイレクトPFD入力ピンが提供されています。また、3.3V単供給で動作し、オンボード低ノイズLDOの必要性を排除したLDOが統合されています。
特徴
- 45MHz~22.6GHz出力周波数
- 6GHzで36fs rmsジッタ(12kHz – 95MHz)
- 高性能PLL
- –236dBc/Hz性能指数
- –134dBc/Hz定位化1/fノイズ:
- -95dBc整数モードスプリアス(fPD=100MHz)
- 高い位相検出器周波数
- 400MHz整数モード
- フラクショナルモード: 300MHz
- プログラマブル入力逓倍器
- 超低ジッタのためのPLL N分周器を1つにすることができるオフセット混合サポートのためのダイレクトPFD入力
- 2.5µs高速VCOキャリブレーション時間
- 200nsミュート/ミュート解除時間が備わっているミュート・ピン
- –45dBc VCO漏れ(ダブラ対応)
- 最大22.6GHzまでの外部VCOをサポート
- 複数デバイス間の出力位相の同期
- JESD204Bサポートのための2つの差動RF出力と1つの差動SYSREF出力
アプリケーション
- レーダーおよび電子戦
- 5GおよびmmWaveワイヤレスインフラ
- マイクロ波バックホール
- 試験機器および測定機器
- 高速データコンバータクロッキング
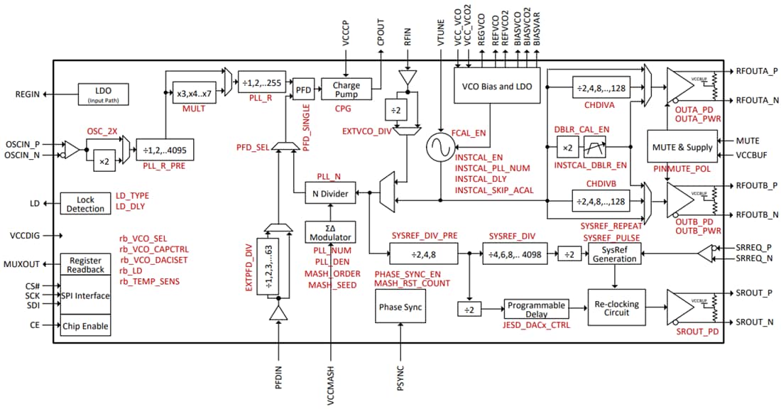
機能ブロック図
公開: 2021-02-10
| 更新済み: 2022-03-11

