Texas Instruments LMZ217xx SIMPLE SWITCHER®ナノ・モジュール
Texas Instruments LMZ217xx SIMPLE SWITCHER® ナノモジュールは使いやすい降圧型DC-DCソリューションで、場所の限られた場所で最大650mA (LMZ21700) または1000mA (LMZ21701) までの負荷に対応します。基本動作に必要なのは、入力コンデンサ、出力コンデンサ、ソフトスタートコンデンサ各1基と2基の抵抗器のみです。これらの製品は、本体一体型インダクタ、調整可能な出力電圧、本体一体型補正機能、調整可能なソフトスタート機能、省エネ、イネーブルピンを主な特徴としています。ポイントオブロード(POL)変換やLDOリプレイスメントを始めとする用途でお使いいただけます。特徴
- Integrated inductor
- Miniature 3.5mm × 3.5mm × 1.75mm package
- 35mm2 solution size (single-sided)
- -40°C to +125°C junction temperature range
- Adjustable output voltage
- Integrated compensation
- Adjustable soft-start function
- Starts into pre-biased loads
- Power Good and enable pins
- Seamless transition to power-save mode
- Up to 650mA (LMZ21700) or 1000mA (LMZ21701) output current
- Input voltage range of 3V to 17V
- Output voltage range of 0.9V to 6V
- Efficiency up to 95%
- 1.5µA shutdown current
- 17µA quiescent current
アプリケーション
- Point of Load Conversions from 3.3V, 5V, or 12V Input Voltage
- Space Constrained Applications
- LDO Replacement
Datasheets
ビデオ
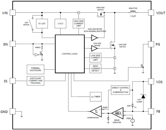
Functional Block Diagram
公開: 2014-11-25
| 更新済み: 2025-12-11
