Texas Instruments LMZ31520/30 SIMPLE SWITCHER®電源モジュール
テキサス・インスツルメンツのLMZ31520/30 SIMPLE SWITCHER®電源モジュールは、20Aまたは30A DC/DCコンバーターと、パワーMOSFET、シールド インダクター、各種自動素子を組み合わせてロー プロファイルのQFNパッケージに組み込んだ、使いやすい集積化電源ソリューションです。このトータル電源ソリューションは3つの外付けコンポーネントしか必要とせず、ループ補償や磁気部品の選択プロセスも不要です。15x16x5.8mmのQFNパッケージはプリント基板へのはんだ付けが容易で、コンパクトなPoL(Point-of-Load)設計が可能です。95%以上の効率を実現するほか、超高速の負荷ステップ応答と優れた消費電力性能を備えており、熱インピーダンスは8.6°C/Wです。柔軟性とディスクリートPoL設計の機能セットを提供するLMZ31520/30は、広範なICやシステムの電源に最適です。特徴
- Complete integrated power solution; smaller than a discrete design
- 15mm×16mm×5.8mm package size - pin compatible with each other
- Ultra-fast load step response
- Efficiencies up to 96%
- Wide-output voltage adjust 0.6V to 3.6V, with 1% reference accuracy
- Optional split power rails allows input voltage down to 3.0V
- Selectable switching frequency (300kHz to 850kHz)
- Selectable slow-start
- Adjustable overcurrent limit
- Power Good output
- Output voltage sequencing
- Over temperature protection
- Pre-bias output start-up
- Operating temperature range: -40°C to 85°C
- Enhanced Thermal Performance: 8.6°C/W
- Meets EN55022 Class A emissions - integrated shielded inductor
アプリケーション
- Broadband and Communications Infrastructure
- DSP and FPGA Point of Load Applications
- High Density Power Systems
Datasheets
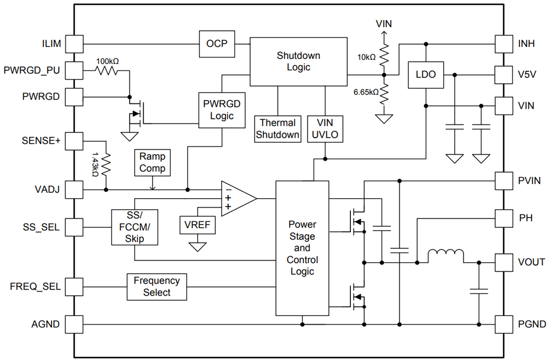
Functional Block Diagram
公開: 2014-01-28
| 更新済み: 2025-12-11
