Texas Instruments LMZ36002 SIMPLE SWITCHER®パワーモジュール
Texas Instruments LMZ36002 SIMPLE SWITCHER®パワーモジュールは、使いやすい統合型電源です。密閉インダクタとパッシブを薄型QFNパッケージに統合し、2A DC-DCコンバータを組み合わせています。この総電力ソリューションは、わずか3個の外部コンポーネントを使用します。このわずかなコンポーネントだけを用いても、特定の設計要件を満たすために重要なパラメータを調整する能力が残されています。QFNパッケージは、プリント基板へのはんだ付けが簡単です。この回路ボードを使用すると、リフロー260℃までのプロファイルが可能になり、優れた放熱特性を発揮できます。LMZ36002は、多くの機能での柔軟性を提供します。また、広範なデバイスやシステムの給電に最適です。特徴
- Complete integrated power solution allows small footprint, low-profile design
- 10mm × 10mm × 4.3mm package
- Wide-output voltage adjust (2.5V to 7.5V)
- Adjustable switching frequency (200kHz to 1MHz)
- Synchronizes to an external clock
- Automatic PFM mode for light load efficiency
- Adjustable slow-start
- Output voltage sequencing/tracking
- Power good output
- Programmable Undervoltage Lockout (UVLO)
- Over-temperature thermal shutdown protection
- Over-current protection (hiccup mode)
- Pre-bias output start-up
- -40°C to 105°C Operating temperature range
- 14°C/W Enhanced thermal performance
- Meets EN55022 Class B emissions
- Integrated shielded inductor
アプリケーション
- Industrial and motor controls
- Automated test equipment
- Medical and imaging equipment
- High density power systems
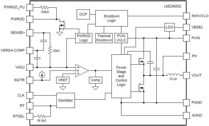
Functional Block Diagram
ビデオ
公開: 2015-11-24
| 更新済み: 2022-03-11
