Texas Instruments LMZM33604/LMZM33606パワー・モジュール
Texas Instruments LMZM33604/LMZM33606パワー・モジュールは、4A (LMZM33604) または6A (LMZM33606) DC/DCコンバータとパワーMOSFET、シールド・インダクタ、受動部品が組み合わされたパワー・ソリューションで、薄型パッケージになっています。この総合的パワー・ソリューションは、外部部品を4個しか使用せず、設計プロセスで、ループ補償やインダクタ部品の選択が不要になります。16mm x 10mm x 4mm、41ピン、QFNパッケージは、プリント基板へのはんだ付けが容易であり、コンパクトでロープロファイルのポイント・オブ・ロード (POL) 設計が可能になります。LMZM33604/LMZM33606の機能セットには、パワー・グッド、調整可能ソフト・スタート、トラッキング、同期、プログラマブルUVLO、プリバイアス・スタートアップ、選択可能な自動またはFPWMモードだけでなく、過電流および過熱保護も搭載されています。LMZM33604/LMZM33606は、反転アプリケーション用に負の出力電圧として構成できます。特徴
- 小型完全ソリューション・サイズ: < 250mm2
- 4つの外付け部品のみ必要
- 16mm×10mmx4mm QFNパッケージ
- 5V、12V、24V、28V入力レールに対応
- 出力電圧範囲: 1V~20V
- デバイスには、ピンとの相互互換性あり
- EN55011放射エミッションに適合
- 負の出力電圧として構成可能
- 設計の柔軟性を目的とした調整が可能な機能
- スイッチング周波数(350kHz~2.2MHz)
- 外部クロックに同期
- スケーラブル自動モードまたはFPWMモード
- 自動: 軽負荷時ブースト効率
- FPWM: 全負荷での固定周波数
- 調整可能ソフト・スタートとトラッキング入力
- プログラムシステムUVLOへの高精度イネーブル
- 保護機能
- ヒカップ・モード電流制限
- 過熱保護
- 正常電源出力
- 過酷な環境での動作
- 最高50W出力電力@ 85°C(エアフローなし)
- 動作接合部範囲: –40°C~+125°C
- 動作温度範囲: –40°C~+105°C
- Mil-STD-883Dに準拠した衝撃と振動テスト
アプリケーション
- 工業、医療、テスト装置
- 汎用ワイドVで安定化
- 反転出力アプリケーション
データシート
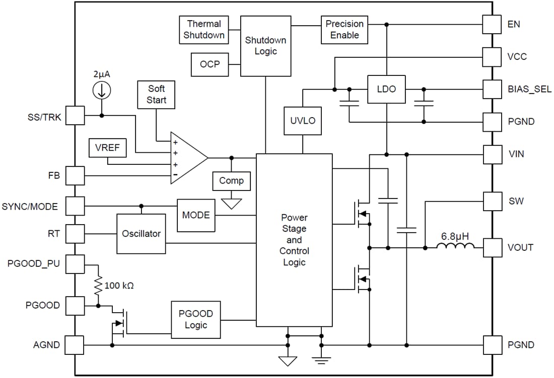
機能ブロック図
公開: 2019-01-23
| 更新済み: 2023-06-08
