Texas Instruments LOG305 95dB 対数検出器
テキサス・インスツルメンツ (Texas Instruments) LOG305 95dB 対数検出器は、200kHz〜100MHzの入力周波数範囲と、95dBの標準的なダイナミックレンジをサポートしています。LOG305はまた、感度は低下しますが、この範囲を超える周波数にも対応可能です。この対数検出器/RSSI検出器は、非常に低い消費電力を実現しており、シングルエンド入力、および単一電源またはバイポーラ電源の使用を容易にします。LOG305は、電圧および信号の広範なダイナミックレンジ測定を必要とするアプリケーションでの使用を想定しています。TI LOG305 対数検出器は、6ピン DRVパッケージで提供されます。本デバイスは、2.7V〜5.25Vの電源電圧、および-40°C〜+125°Cの全周囲温度範囲で動作可能です。
特徴
- 入力範囲:18VRMS〜1VRMS
- 温度: -40°C~+125°C
- ダイナミックレンジ:95dB
- 対数適合性誤差(LCE):±2dB
- 信号検出:200kHz〜100MHz
- 温度範囲全体にわたる静止電流:2.1mA(最大値)
- 供給: 2.7V~5.25V
- バッファ/ゲイン調整用のオペアンプを内蔵
アプリケーション
- 超音波による距離および材料センシング
- フロー・サイトメトリ
- ESDおよび高エネルギーEMI信号検出
- アーク障害検出
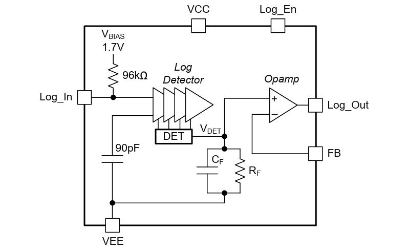
機能ブロック図
公開: 2026-02-06
| 更新済み: 2026-02-13
