Texas Instruments LP5866 6x18 LEDマトリックス・ドライバ
Texas Instruments LP5866 6x18 LED マトリクス・ドライバは、最大108個のLEDドットまたは36個のRGB LED 用に6つのMOSFETを集積しています。ドライバLP5866は、アナログ調光およびPWM調光方法の両方をサポートします。アナログ調光の場合、各LEDドットは256ステップで調整できます。PWM調光を対象に、統合8ビットまたは16ビット構成可能PWMジェネレータを使用すると、スムーズで可聴ノイズのない調光制御が可能になります。各LEDドットは、8ビットグループPWMに任意にマッピングして、一緒に調光制御を達成できます。Texas Instruments LP5866は、データ・トラフィックを最小化するために、完全にアドレス指定可能なSRAMを実装しています。ゴーストキャンセル回路は、上下両方のゴーストを除去するように統合されています。LP5866は、LEDオープンおよびショート検出機能もサポートします。LP5866では、1MHz (最大) I2Cと12MHz (最大) SPI の両方が使用できます。
特徴
- LEDマトリクス・トポロジー
- 108 LEDドット用の6つのスキャンスイッチが搭載された18の定電流シンク
- 1~6スキャンスイッチ用に構成可能
- 動作電圧範囲
- VCC/VLED 範囲:2.7V~5.5V
- 1.8V、3.3V、5Vと互換性がある論理ピン
- 柔軟性に富んだ調光オプション
- 各LEDドットの個々のON / OFF制御
- アナログ調光(電流利得制御)
- すべてのLEDドットのグローバル3ビット最大電流(MC)設定
- 赤、緑、青の7ビット色電流(CC)設定の3グループ
- 各LEDドットの個別の8ビット・ドット電流(DC)設定
- 可聴ノイズのない周波数による PWM 調光
- すべてのLEDドットのためのグローバル8ビットPWM調光
- LEDドット不定マッピングのための8ビットPWM調光の3つのプログラマブルグループ
- 各LEDドットの個別の8ビットまたは16ビットPWM調光
- 8の定電流シンク(高精度)
- VCC≥3.3Vの場合に電流シンクあたり0.1mA~50mA
- デバイス対デバイスの誤差:チャンネル電流= 50mAの場合に±3%
- チャンネル間誤差:チャンネル電流= 50mAの場合に±3%
- バランスのとれた過渡電力のための位相シフト
- 超低消費電力
- シャットダウン・モード:EN = Low の場合、ICC ≤ 1uA
- スタンバイ・モード:EN = High、CHIP_EN =0(データ保持)の場合、 ICC ≤ 10uA
- アクティブ・モード: ICC =4.3mA (標準)チャネル電流 =5mAの場合
- データトラフィックを最小限に抑えるための完全なアドレス指定可能な SRAM
- 個別のLEDドットオープン/ショート検出
- デグリングと低輝度補償
- インターフェイスオプション
- 1MHz (最大) I2C インターフェイス (IFS = Low の場合)
- 12MHz(最大) のSPIインターフェイス (IFS = High の場合)
アプリケーション
- LEDアニメーションと表示:
- キーボード、マウス、ゲーム付属品
- 主要およびスマート家電製品
- スマートスピーカ、ワイヤード、ワイヤレススピーカ
- オーディオ・ミキサ、DJ機器、放送
- 機器、スイッチ、サーバーにアクセスする
- 光モジュール用の定電流シンク
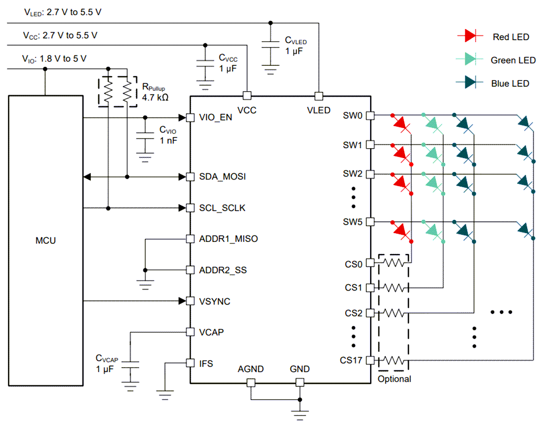
簡略図
公開: 2022-03-14
| 更新済み: 2024-04-19
