Texas Instruments LP5868 8x18 LEDマトリックスドライバ
Texas Instruments LP5868 8x18 LEDマトリックスドライバには、最大144のLEDドットまたは48 RGB LEDを対象とした8つのMOSFETが統合されています。LP5868は、アナログ調光とPWM調光の両方の方法に対応しています。アナログ調光を目的に、各LEDドットを256ステップで調整できます。PWM調光を対象に、統合8ビットまたは16ビット構成可能PWMジェネレータを使用すると、スムーズで可聴ノイズのない調光制御が可能になります。各LEDドットは、8ビットグループPWMに任意にマッピングして、一緒に調光制御を達成できます。Texas Instruments LP5868には、データトラフィックを最小限に抑えるために完全アドレス可能SRAMが実装されています。ゴーストキャンセル回路は、上下両方のゴーストを除去するように統合されています。LP5868は、LEDオープンおよびショート検出機能もサポートしています。1MHz(最大)I2Cおよび12MHz(最大)SPIのどちらも、LP5868でご用意があります。
特徴
- LEDマトリックストポロジ
- 144 LEDドットのための8つのスキャンスイッチが搭載された18の定電流シンク
- 1~8スキャンスイッチ用に構成可能
- 動作電圧範囲:
- VCC/VLED 範囲: 2.7V~5.5V
- 1.8V, 3.3Vおよび5Vロジックピン互換性あり
- 柔軟性に富んだ調光オプション
- 各LEDドットの個々のON / OFF制御
- アナログ調光(電流利得制御)
- すべてのLEDドットのグローバル3ビット最大電流(MC)設定
- 赤、緑、青の7ビット色電流(CC)設定の3グループ
- 各LEDドットの個別の8ビット・ドット電流(DC)設定
- 可聴ノイズフリー周波数によるPWM調光
- すべてのLEDドットのためのグローバル8ビットPWM調光
- LEDドット不定マッピングのための8ビットPWM調光の3つのプログラマブルグループ
- 各LEDドットの個別の8ビットまたは16ビットPWM調光
- 18の定電流シンク(高精度)
- VCC ≥ 3.3Vの場合に電流シンクあたり0.1mA~50mA
- デバイス対デバイスの誤差:チャンネル電流= 50mAの場合に±3%
- チャンネル間誤差:チャンネル電流= 50mAの場合に±3%
- バランスのとれた過渡電力のための位相シフト
- 超低消費電力
- シャットダウンモード: EN =低の場合にICC ≤ 1uA
- スタンバイモード: EN = HighおよびCHIP _ EN = 0(データ保持)の場合にICC ≤ 10uA
- アクティブモード:チャンネル電流= 5mAの場合にICC = 4.3mA(標準)
- データトラフィックを最小限に抑える完全アドレス可能SRAM
- 個別のLEDドットオープン/ショート検出
- デグリングと低輝度補償
- インターフェイスオプション
- 1MHz(最大) IFS =低の場合のI2Cインターフェイス
- 12MHz(最大) IFS =高の場合にSPIインターフェイス
アプリケーション
- のLEDアニメーションと表示
- キーボード、マウス、ゲーム付属品
- 主要およびスマート家電製品
- スマートスピーカ、ワイヤード、ワイヤレススピーカ
- オーディオ・ミキサ、DJ機器、放送
- 機器、スイッチ、サーバーにアクセスする
- 光モジュール用の定電流シンク
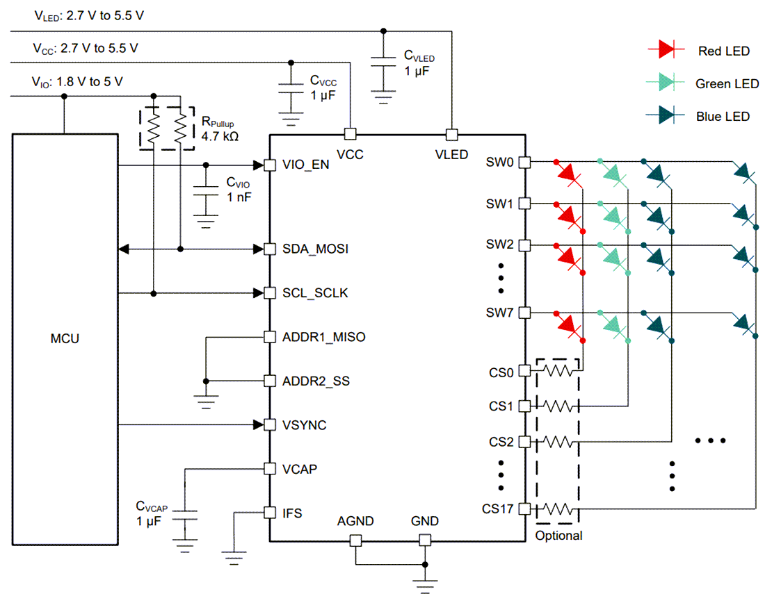
簡略図
公開: 2022-03-14
| 更新済み: 2022-04-06
