Texas Instruments LP5912/Q1超低ノイズLDOレギュレータ
Texas Instruments LP5912/LP5912-Q1超低ノイズLDOレギュレータは、500mA出力電流を供給できるLDOです。 RFおよびアナログ回路の要件を満たすように設計されているLP5912/LP5912-Q1デバイスによって、低ノイズ、高PSRR、低自己消費電流、および低ラインかつ負荷過渡応答が実現しています。 LP5912/LP5912-Q1には、ノイズバイパスコンデンサを使用することなくリモート出力容量配置のための能力を備えた、クラスを代表するノイズ性能が備わっています。 各デバイスは、1µF入力および1µF出力セラミックコンデンサで作動するように設計されています(別途のノイズバイパスコンデンサ不要)。 これらのデバイスは、25mVステップでの0.8V~5.5Vの固定出力電圧で利用可能です。 LP5912-Q1デバイスは、車載用アプリケーションを対象としたAEC-Q100認定を受けています。特徴
- 1.6V to 6.5V input voltage range
- 0.8V to 5.5V output voltage range
- Output current up to 500mA
- 12µVRMS (typ.) low output voltage noise
- 75dB (typ.) PSRR at 1kHz
- ±2% output voltage tolerance (VOUT ≥ 3.3V)
- 30µA (typ.) low IQ (enabled, no load)
- 95mV (typ. at 500mA load) low dropout (VOUT ≥ 3.3V)
- Stable with 1µF ceramic input and output capacitors
- Thermal-overload and short-circuit protection
- Reverse current protection
- No noise bypass capacitor required
- Output automatic discharge for a fast turnoff
- Power-Good output with 140µs (typ.) delay
- Internal soft-start to limit the in-rush current
- –40°C to +125°C operating junction temperature range
アプリケーション
- Camera modules
- Sensors
- Hi-Fi audio radio transceivers
- PLL/synthesizer, clocking
- Medium-current, noise-sensitive applications
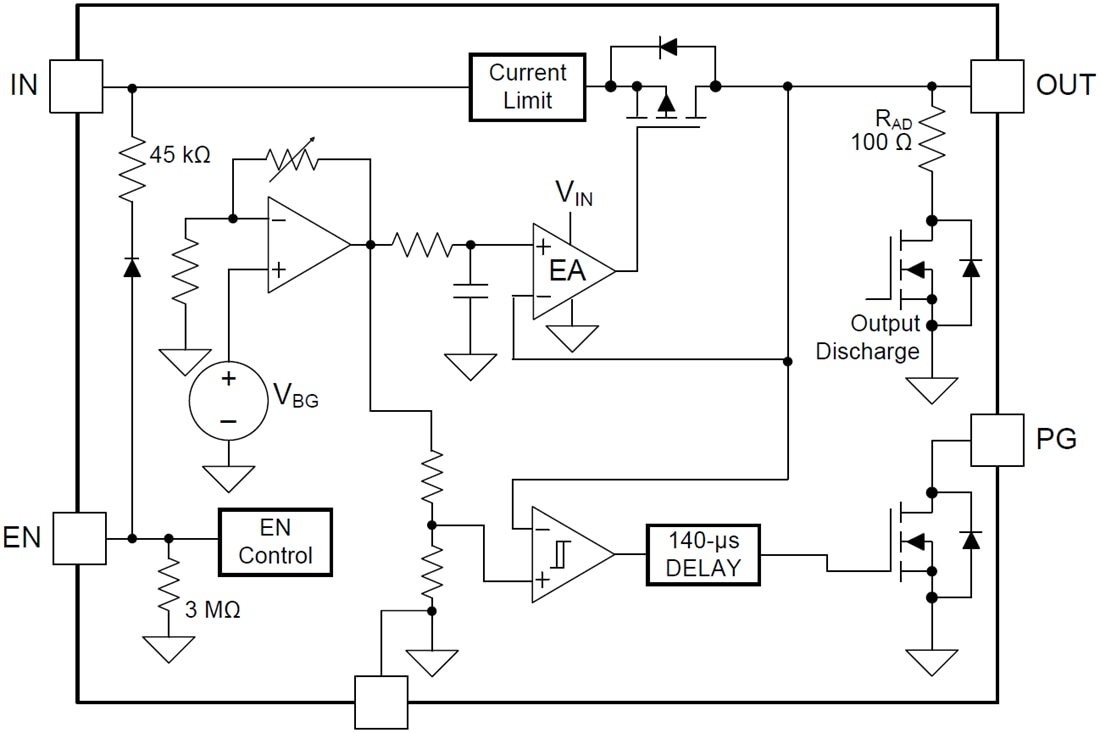
Functional Block Diagram
公開: 2016-07-06
| 更新済み: 2024-08-21
