Texas Instruments LP8860-Q1 4チャンネルLEDドライバ
Texas Instruments LP8860-Q1 4チャンネルLEDドライバは、車載用の高効率LEDドライバで、ブーストコントローラが搭載されています。4つの精密電流シンクがあり、PWM入力シグナル、SPIまたはI2Cマスター、あるいはその両方によって制御できます。このブーストコンバータには、電流シンクヘッドルーム電圧に基づいた適応型出力電圧制御があります。この特徴によって、すべての条件において最低の十分なレベルに電圧を調整することで、電力消費が最小限に抑えられます。ブーストコントローラは、スイッチング周波数および専用ピンでの外部同期のためのスペクトラム拡散に対応しています。高スイッチング周波数により、LP8860-Q1はAMラジオ帯の妨害を回避することができます。特徴
- Qualified for Automotive Applications
- AEC-Q100 Qualified With the Following Results
- Device Temperature Grade 1: –40°C to +125°C Ambient Operating Temperature
- Input Voltage Operating Range 3V to 48V
- Four High-Precision Current Sinks
- Current Matching 0.5% (typical)
- LED String Current up to 150mA per Channel
- Dimming Ratio > 13 000:1 With External PWM Brightness Control
- 16-bit Dimming Control with SPI or I2C
- Supports Display Mode (Global Dimming) and Cluster Mode (Independent Dimming)
- Hybrid PWM and Current Dimming for Higher LED Drive Optical Efficiency
- Synchronization for LED PWM Frequency
- Boost Controller With Programmable Switching Frequency 100kHz to 2.2MHz and Spread-Spectrum Option for Lower EMI
- Boost Synchronization Input
- Power-Line FET Control for Inrush Current Protection and Standby Energy Saving
- Automatic LED Current Reduction With External Temperature Sensor
- Extensive Fault Diagnostics
アプリケーション
- Automotive Infotainment Display
- Automotive Cluster Display
- Automotive Backlighting
- Automotive LED Backlighting
- LCD Automotive
Software
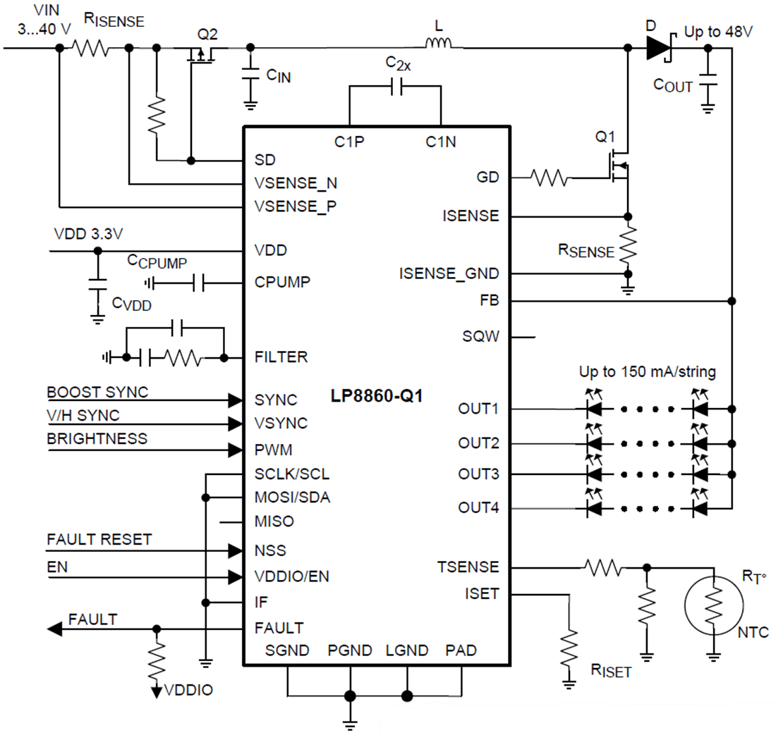
Simplified Schematic
公開: 2015-09-22
| 更新済み: 2025-05-21
